非酒精性脂肪性肝病(NAFLD)是一種與胰島素抵抗、肥胖、糖尿病及血脂異常等代謝綜合征相關的肝臟疾病,目前尚無有效治療手段。不對稱二甲基精氨酸(ADMA)及其代謝酶二甲基精氨酸二甲氨基水解酶1 (DDAH1)被認為通過調節一氧化氮合酶活性參與NAFLD的發病機制。最近的研究表明Ddah1缺失可加重HFD誘導的肝脂肪變性和胰島素抵抗。然而,DDAH1在肝細胞中的具體功能機制仍然未知。
2023年5月,中國科學院大學陸忠兵教授研究團隊在ACTA PHARM SIN B(IF14.903)上發表題為“Hepatic DDAH1 mitigates hepatic steatosis and insulin resistance in obese mice:Involvement of reduced S100A11 expression”的研究論文。文章指出,肝細胞DDAH1通過抑制NF-κB和ROS下調S100A11的表達,從而改善肥胖小鼠肝臟脂肪變性,提示靶向DDAH1/S100A11軸可能是治療非酒精性脂肪肝的有效策略。
基因信息 | DDAH1:二甲基精氨酸二甲胺水解酶1; S100a11:S100鈣結合蛋白A11 |
---|---|
病毒產品 | AAV8-TBG-hDDAH1、AAV8-His; AAV8-shS100a11、AAV8-GFP |
病毒用量 | 1.1×1012 vg/mouse |
注射方式 | 尾靜脈注射 |
檢測時間 | 注射后4周 |
為了闡明肝臟DDAH1在NAFLD發病機制中的作用,作者使用肝細胞特異性DDAH1敲除小鼠(Ddah1HKO)探究HFD誘導的NAFLD進展。與對照Ddah1f/f小鼠相比,Ddah1HKO小鼠血清ADMA水平更高,且表現出更嚴重的肝臟脂肪變性和胰島素抵抗。相反,DDAH1轉基因小鼠(DDAH1-TG)經HFD飼喂后,血清ADMA、空腹血糖和胰島素水平明顯低于對照WT小鼠;OGTT和ITTs數據顯示,DDAH1過表達可減輕HFD誘導的葡萄糖代謝異常和胰島素抵抗。此外,DDAH1過表達導致HFD喂養小鼠肝臟脂肪變性和超氧化物產生減少。
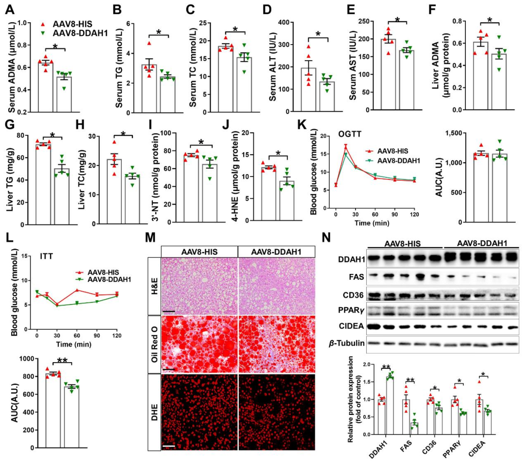
為進一步證實肝細胞特異性過表達DDAH1可以緩解NAFLD,作者通過尾靜脈注射AAV8-DDAH1治療ob/ob 小鼠。數據顯示,肝細胞DDAH1過表達降低血清ADMA、AST、ALT、TG、TC、胰島素及血糖水平,同時也降低了ob/ob 小鼠肝臟TG、TC、4-HNE和3 '-NT水平。OGTT和ITT結果顯示,DDAH1過表達不影響葡萄糖代謝,但增加了ob/ob小鼠的胰島素敏感性。肝臟切片的組織病理學分析顯示,DDAH1過表達可改善ob/ob 小鼠的肝損傷、肝脂肪變性和超氧化物的產生;Western blot分析顯示,注射AAV8-DDAH1可使肝臟DDAH1表達增加約60%,并顯著降低FAS、CD36、PPARγ和CIDEA蛋白表達。
RNA測序分析發現DDAH1調節肥胖小鼠肝臟中的NF-κB信號傳導、脂質代謝和免疫系統過程基因表達,進一步研究顯示脂質代謝相關基因S100A11的表達與DDAH1呈負相關,已知S100A11是肝細胞癌炎癥反應的誘導劑,作者猜測S100A11可能受NF-κB調控,這一假設通過熒光素酶報告基因檢測實驗得到證實。據報道,當DDAH1的His173或Cys274突變為丙氨酸時,其酶活性會喪失,結果顯示DDAH1的H173A/C274A突變會減弱DDAH1過表達造成的S100A11水平降低。機制上的進一步研究發現,肝細胞中的DDAH1通過NF-κB、JNK和氧化應激依賴方式調控S100A11。
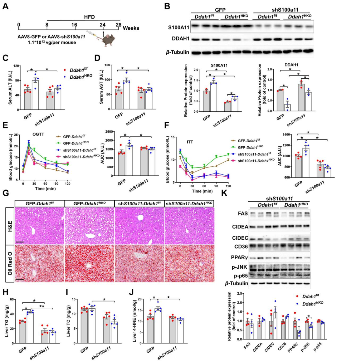
為證實S100A11參與了DDAH1對脂質代謝的調節作用,作者通過尾靜脈注射AAV8-shS100a11,對HFD喂養小鼠肝臟中的S100A11進行了基因干擾。S100a11沉默可增加HFD喂養的Ddah1f/f和Ddah1HKO小鼠肝臟中DDAH1的表達,降低Ddah1HKO小鼠血清中的ALT和AST水平,同時改善了葡萄糖耐量和胰島素敏感性。組織病理學染色顯示,敲低S100a11可改善HFD喂養小鼠肝臟的病理異常、脂肪變性和超氧化物的產生;此外,在HFD喂養Ddah1HKO小鼠的肝臟中,S100a11敲低顯著降低了TG、TC、4-HNE及p-JNK表達水平。
本研究為肝臟DDAH1/S100A11在NAFLD發生發展中發揮重要保護作用的結論提供了遺傳學證據,提示上調DDAH1或降低肝細胞中S100A11的表達可能是治療NAFLD的新策略。
備案號: 網址:www.oovideo.cn