2023年11月11日,山東大學基礎醫學院易凡教授、王姿穎教授和助理研究員劉敏博士在Metabolism Clinical and Experimental,IF 9.8上在線發表了題為“CCDC92 deficiency ameliorates podocyte lipotoxicity in diabetic kidney disease”的研究成果,表明CCDC92作為一種新的脂質穩態調節劑,促進糖尿病腎病(DKD)足細胞損傷,提示CCDC92可能是DKD足細胞損傷的潛在生物標志物,靶向CCDC92可能是DKD患者有效的創新治療策略。
01
研究背景
糖尿病腎病(DKD)是糖尿病(DM)的主要微血管并發癥之一,也是世界范圍內終末期腎病(ESRD)的常見原因,但目前預防和治療DKD的方案有限。足細胞損傷被認為是導致DKD的重要早期事件,盡管在了解足細胞損傷的機制方面取得了相當大的進展,但臨床上還沒有細胞特異性和有效的治療方法。CCDC92是含螺旋結構域蛋白家族的新成員,被認為與脂質代謝、冠心病和2型糖尿病有關。然而,CCDC92在腎臟中的表達模式和作用尚不清楚。
02
研究結果
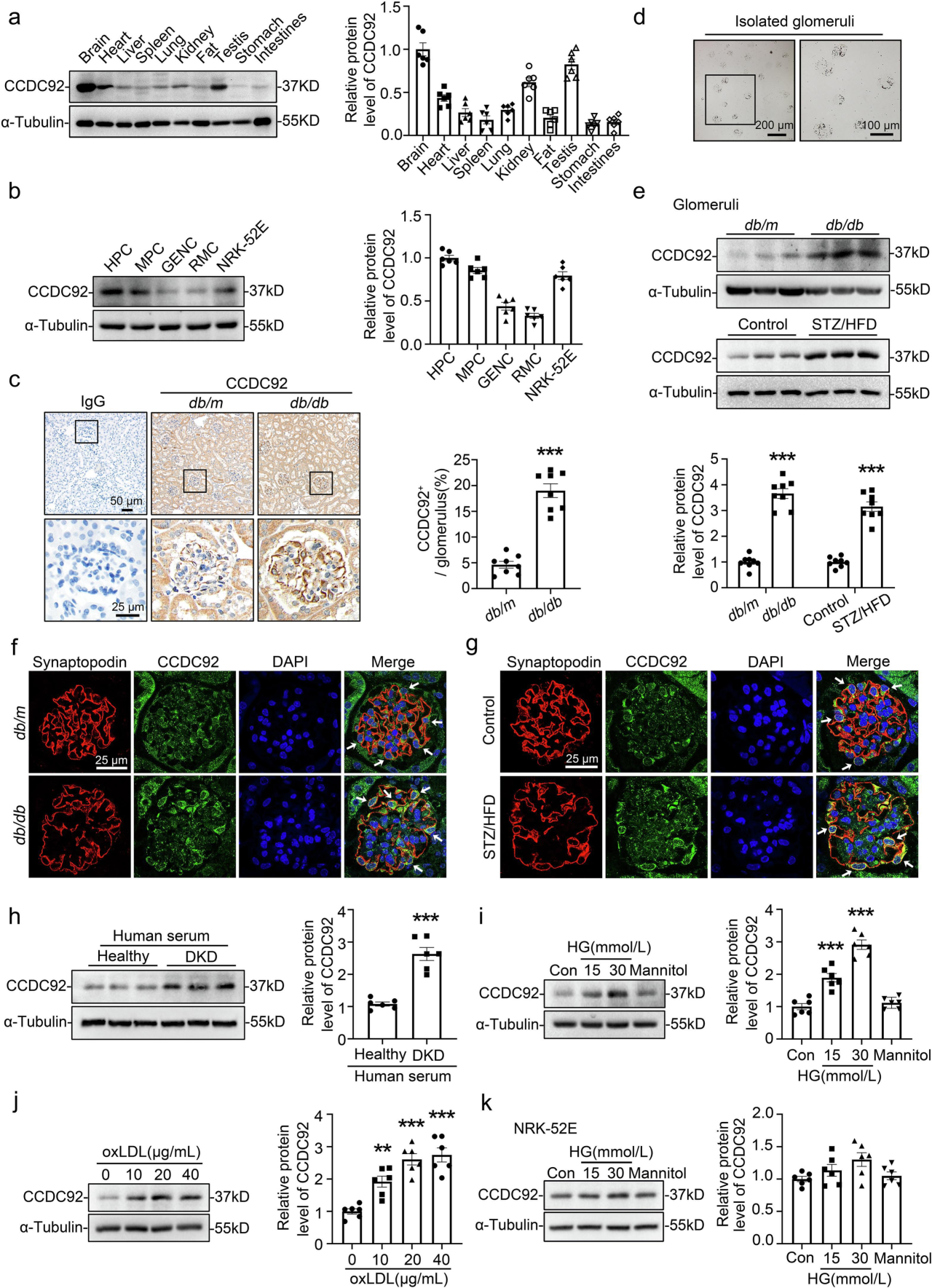
1、糖尿病足細胞顯著誘導CCDC92
首先,作者通過WB分析發現CCDC92在包括腎臟在內的離體灌流器官和各種腎實質細胞中表達。進一步通過免疫組化染色評估了CCDC92在全腎中的表達模式,發現CCDC92在db/db小鼠腎小球中顯著上調,而在小管中無明顯變化。免疫熒光(IF)結果顯示,與對照組相比,糖尿病小鼠足細胞中CCDC92的表達更豐富,表明CCDC92可能參與DKD足細胞損傷。在體外,用DKD患者血清處理足細胞后,CCDC92的表達顯著增加。將足細胞暴露于高糖(HG)和氧化低密度脂蛋白(oxLDL)中,均誘導了CCDC92表達。與體內研究一致,高糖處理后NRK-52E中CCDC92的表達沒有明顯變化,說明CCDC92可能參與了糖尿病條件下足細胞損傷。此外,DKD患者腎活檢中CCDC92表達上調。
圖1. CCDC92在不同模型糖尿病足細胞中均有顯著的誘導作用
2、足細胞特異性Ccdc92缺失減輕糖尿病小鼠腎損傷
為進一步闡明CCDC92在糖尿病足細胞中的作用,作者利用Cre-LoxP重組系統產生了足細胞特異性CCDC92敲除小鼠(db/db/Cre+/Ccdc92fl/fl)在20周的隨訪中,發現db/db/Cre+/Ccdc92+/+小鼠出現蛋白尿,尿白蛋白與肌酐比值(UACR)水平較高,而db/db/Cre+/Ccdc92fl/fl小鼠的UACR水平低。形態學檢查顯示,db/db/Cre+/Ccdc92+/+組小鼠腎小球及足細胞損傷,表現為腎小球基底膜(GBM)增厚、足細胞足突增寬和消失,而db/db/Cre+/Ccdc92fl/fl組小鼠腎小球及足細胞損傷均有所減輕。此外,Ccdc92缺失恢復了糖尿病小鼠離體腎小球中關鍵足細胞分化標志物的表達。在STZ/HFD誘導的糖尿病小鼠中,進一步證實了CCDC92缺乏對足細胞的保護作用。
圖2. 足細胞特異性Ccdc92缺失減輕糖尿病小鼠腎損傷
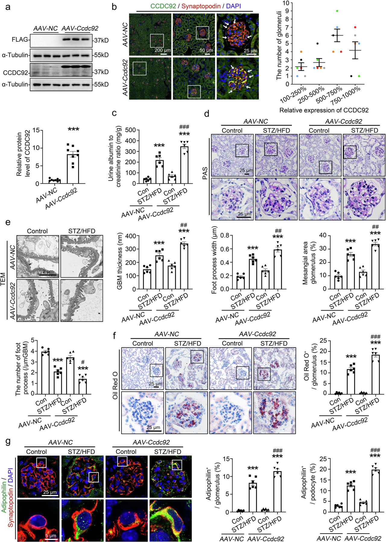
3、CCDC92有助于糖尿病患者足細胞脂毒性
作者研究發現與db/db/Cre+/Ccdc92+/+小鼠相比,db/db/Cre+/Ccdc92fl/fl小鼠腎小球中的中性脂沉積更少,足細胞中的脂滴也較少。Ccdc92基因沉默顯著降低了HG處理下HPC中膽固醇酯(CE)、游離脂肪酸(FFA)和甘油三酯(TG)的水平。為進一步研究CCDC92的作用,作者利用攜帶Ccdc92基因的AAV9感染STZ/ HFD誘導的DKD小鼠,在小鼠腎小球和足細胞中特異性過表達Ccdc92。正常情況下,AAV-Ccdc92小鼠尿白蛋白排泄和腎小球系膜擴張無明顯變化,然而,Ccdc92在足細胞中的過表達增加了腎小球,尤其是足細胞中的蛋白尿、系膜擴張、足突融合和脫離以及脂質積累,表明Ccdc92加重了糖尿病小鼠足細胞脂肪毒性損傷。
圖3. Ccdc92過表達加重糖尿病小鼠足細胞損傷
4、糖尿病條件下,Ccdc92缺乏通過上調足細胞中ABCA1來減少細胞內脂質積累
基于脂質組學分析,CCDC92參與糖尿病足細胞的脂質代謝,作者評估了脂質穩態調節中的一些關鍵分子的水平,發現Ccdc92基因沉默優先逆轉了ABCA1的表達。實驗進一步證實,Ccdc92缺乏可提高糖尿病小鼠腎小球和足細胞中ABCA1蛋白水平。腎小球中ABCA1的表達與脂質積累和足細胞損傷呈負相關,CCDC92水平與ABCA1呈負相關,并與DKD患者腎小球內脂質積累程度呈正相關,提示ABCA1可能參與了CCDC92介導的足細胞脂毒性損傷。為進一步研究ABCA1是否是連接CCDC92和DKD足細胞損傷的關鍵調節因子,通過腎實質內注射將AAV9-Nphs1-shAbca1傳遞到podocin-Cre Ccdc92fl/fl小鼠中,發現Ccdc92敲低可以減輕糖尿病患者的GBM和足細胞損傷,足細胞中Abca1的敲低可以抵消Ccdc92缺失的影響。作者進一步證明Abca1基因沉默上調腎小球和條件永生化人足細胞的異位脂質沉積,從而消除了Ccdc92缺乏在糖尿病條件下的保護作用。
圖4. 足細胞Abca1敲低可抵消Ccdc92缺失對DKD小鼠足細胞脂毒性的保護作用
03
結論
本研究首次證明CCDC92作為一種新的脂質穩態調節劑,在一定程度上通過調節ABCA1表達來促進足細胞和腎小球損傷。CCDC92有望成為DKD足細胞損傷的潛在生物標志物,基因或藥理學靶向CCDC92可能為DKD和其他腎小球疾病的治療提供新的途徑。
備案號: 網址:www.oovideo.cn