新靶點!廣州醫科大學代小艷團隊揭示Par3L在動脈粥樣硬化中的作用及機制
動脈粥(zhou)樣(yang)(yang)硬化性心血管疾病(ASCVD)已(yi)成為全球(qiu)發(fa)病率(lv)和死亡(wang)率(lv)的(de)(de)主要原(yuan)因(yin),研究表明M1巨噬(shi)細胞極(ji)化參與動脈粥(zhou)樣(yang)(yang)硬化的(de)(de)病理(li)生理(li),抑制M1巨噬(shi)細胞極(ji)化可減輕動脈粥(zhou)樣(yang)(yang)硬化。Par3L蛋(dan)白是Par3家(jia)族的(de)(de)一種新型同源蛋(dan)白,參與細胞極(ji)性的(de)(de)建立,已(yi)被證明可以維持乳(ru)腺干細胞的(de)(de)干性,促(cu)進結(jie)直腸癌(ai)細胞的(de)(de)存活。然而,極(ji)性蛋(dan)白Par3L是否以及如(ru)何影響動脈粥(zhou)樣(yang)(yang)硬化仍然未知。
2023年9月,廣州醫科大學代小艷教授團隊在Acta Pharmacologica Sinica(IF8.2)發表題為“Par3L, a polarity protein, promotes M1 macrophage polarization and aggravates atherosclerosis in mice via p65 and ERK activation”的文章。研究闡明了Par3L促進M1巨噬細胞極化并加重動脈粥樣硬化的作用,揭示Par3L可能是動脈粥樣硬化的潛在治療靶點。
研究方法與結果
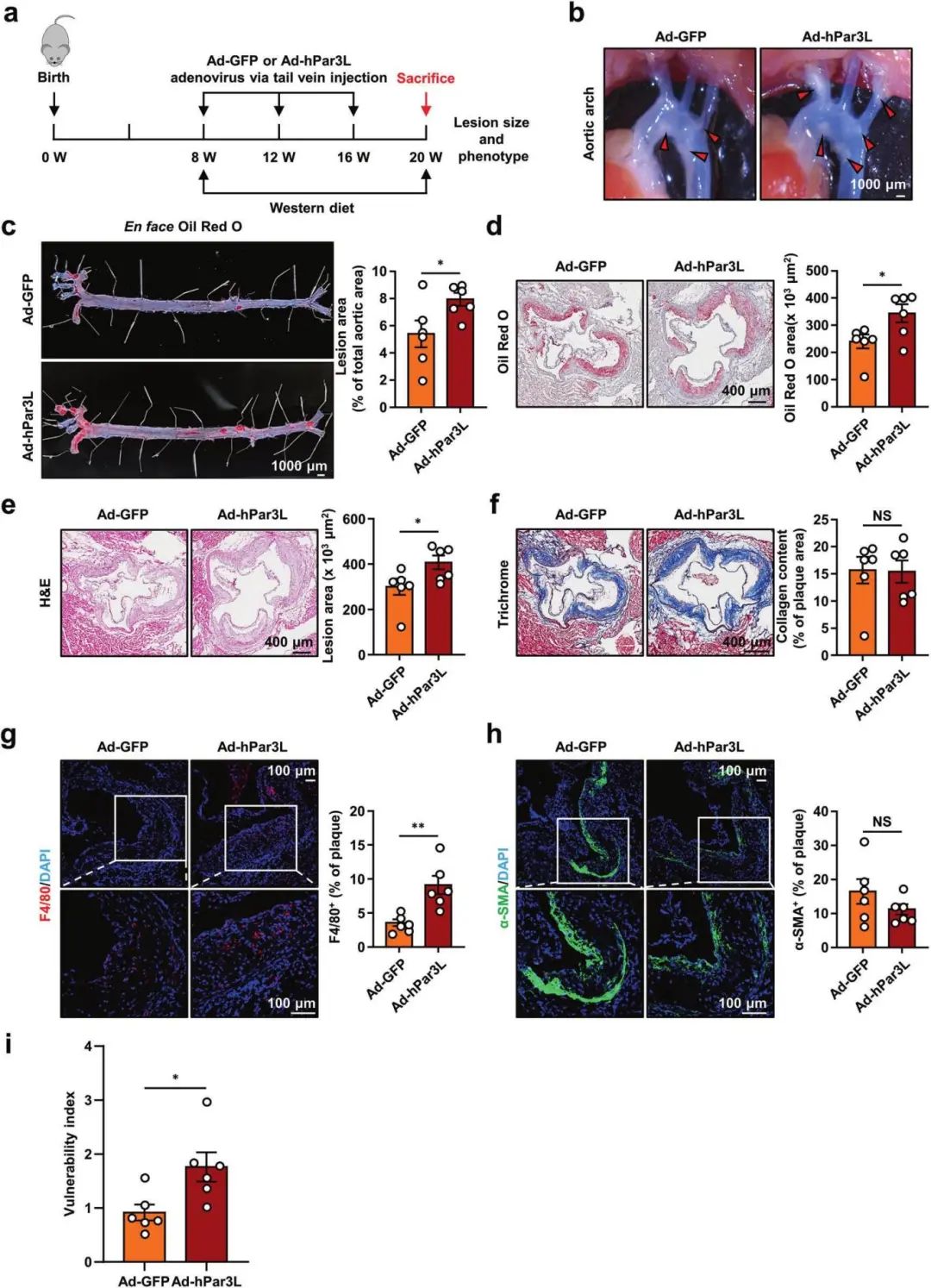
1、腺病毒介導的Par3L過表達加重Apoe?/?小鼠體內動脈粥樣硬化
數據表明Par3L在人和小鼠動脈粥樣硬化斑塊中表達顯著上調,并在原代小鼠巨噬細胞中受氧化型低密度脂蛋白oxLDL誘導上調。為進一步評估Par3L對小鼠動脈粥樣硬化發展的影響,作者將Ad-GFP或Ad-hPar3L通過尾靜脈注入Apoe?/?小鼠體內,隨后給予12周西方飲食喂養。與Ad-GFP Apoe?/?小鼠相比,Par3L過表達后主動脈粥樣硬化病變面積和斑塊不穩定性明顯增加,同時巨噬細胞的積累顯著增加。這些數據表明Par3L加速Apoe-/-小鼠體內動脈粥樣硬化斑塊的形成。
腺病毒介導的Par3L過表達加重Apoe?/?小鼠動脈粥樣硬化
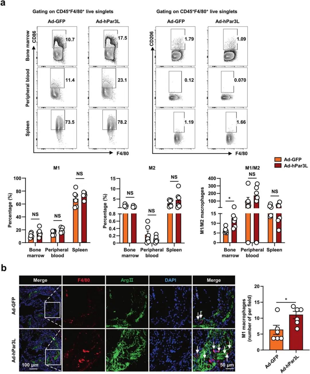
2、腺病毒介導的Par3L過表達調節Apoe?/?小鼠體內M1巨噬細胞極化
巨噬細胞已被證明參與動脈粥樣硬化的發病過程。經典活化的M1巨噬細胞參與引發和維持炎癥,而交替活化的M2巨噬細胞與消除炎癥有關。流式細胞術評估發現Par3L明顯增加了M1 / M2巨噬細胞的比例,表明Par3L參與了M1巨噬細胞的極化,免疫熒光分析表明相對于Ad-GFP組,Ad-hPar3L組小鼠動脈粥樣硬化病變中M1巨噬細胞的積累更多。這些數據表明Par3L促進Apoe?/?小鼠體內M1巨噬細胞極化。進一步檢測發現Par3L促進LPS和IFNγ誘導的M1巨噬細胞體外極化。
腺病毒介導的Par3L過表達調節Apoe?/?小鼠體內M1巨噬細胞極化
3、Par3L過表達通過激活p65和ERK信號誘導M1巨噬細胞極化
研究報道NF-κB p65亞基的激活通過TLR配體調節M1巨噬細胞極化,產生促炎因子,1,2 -乙二胺SQ109通過p38 MAPK途徑促進M1巨噬細胞極化。鑒于NF-κB和MAPK在M1巨噬細胞極化中的關鍵作用,作者試圖確定Par3L是否影響這些途徑。結果顯示,在LPS和IFNγ處理的腹腔巨噬細胞(PMs)中,Par3L過表達增加了p-p65和p-ERK1/2,而在感染Ad-GFP或Ad-hPar3L的PMs中,p-p38和p-JNK沒有明顯變化。綜上所述,這些數據表明Par3L過表達通過激活p65和ERK信號誘導M1巨噬細胞極化。進一步驗證表明阻斷NF-κB和ERK信號通路可消除Par3L對M1巨噬細胞極化的影響。
Par3L過表達通過激活(huo)p65和ERK信號誘導M1巨噬(shi)細(xi)胞極化
結論
本研究證明Par3L通過激活NF-κB和ERK通路誘導巨噬細胞M1極化并加重動脈粥樣硬化,揭示Par3L是M1巨噬細胞極化的重要內源性調節因子,也是ASCVD的一個有希望的治療靶點。