2023年8月,第四軍醫大學韓驊教授團隊在J Clin Invest(IF 15.9)在線發表了題為“Repression of rRNA gene transcription by endothelial SPEN deficiency normalizes tumor vasculature via nucleolar stress”的研究成果。研究首次報道了內皮細胞中轉錄共抑制分子SPEN ( split end)可以調控血管生成,揭示了SPEN通過促進rRNA基因轉錄和核糖體生物發生,誘導腫瘤血管生成,同時闡明了RNPI(RNA聚合酶I)可能是腫瘤血管正常化治療的有效靶點。
1 研究背景
血管生成是生理和病理組織血管化所必需的,腫瘤血管生成是由異常高水平的促血管生成因子驅動的,從而形成豐富但混亂的血管系統,促進腫瘤的生長和轉移,減弱大多數現有療法的療效,抗血管生成療法(AAT)可以使混亂的腫瘤血管結構和功能正常化,從而抑制腫瘤惡性并促進其他治療。有研究表明核糖體的生物發生是血管生成所必需的,但潛在作用機制尚不清楚。SPEN負調控多種信號通路,且在發育中發揮重要作用,然而其在血管生成中的作用仍未闡明。
2 研究結果
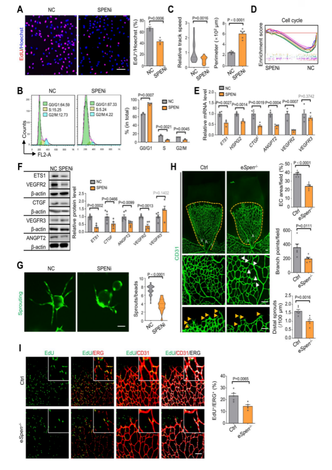
1、敲低SPEN抑制EC增殖和血管生成
小鼠組織切片免疫熒光顯示SPEN在ECs中表達,在人臍靜脈內皮細胞(HUVECs)中,SPEN僅在細胞核中檢測到,SPEN敲低導致HUVECs增殖減少,細胞分裂停滯且細胞遷移減少;RNA測序分析證實了SPEN敲低的HUVECs中細胞周期相關基因的下調。這些數據表明,SPEN是EC增殖所必需的。血管生成基因在SPEN敲低的HUVECs中下調,體內實驗表明SPEN敲除抑制小鼠血管生成,并且EC增殖減少,表明內皮細胞SPEN通過促進EC增殖是血管生成所必需的。基因表達譜等結果顯示,p53蛋白表達水平與SPEN呈負相關,SPEN敲低通過激活p53抑制EC增殖。
圖1. 內皮細胞SPEN缺乏抑制內皮細胞增殖
2、SPEN敲低下調pre-rRNA轉錄,引發核仁應激激活p53通路
SPEN是ECs中維持核仁結構和功能所必需的,SPEN缺乏會觸發核仁應激,從而激活ECs中的p53。進一步分析發現,pre-rRNA和加工的18S、5.8S和28S rRNA在SPEN敲低的HUVECs中下調,提示SPEN基因敲低下調rRNA基因表達,導致核仁應激。研究表明,轉錄前起始復合物的組裝需要CTCF、DNA異構酶和內聚蛋白/凝聚蛋白復合物,利用腺病毒過表達CTCF并沒有上調HUVECs中pre-rRNA,最后,鏈特異性RT-qPCR顯示,在SPEN敲低的HUVECs中,pRNA水平大幅增加,深入研究表明SPEN敲低可上調pRNA以減弱rRNA轉錄,從而導致ECs中的核仁應激和p53激活。
圖2. SPEN敲低通過上調pRNA觸發核仁應激
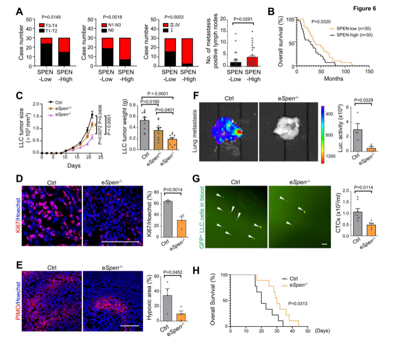
3、內皮細胞SPEN敲除可抑制腫瘤生長并導致腫瘤血管正常化
作者研究發現,在人和小鼠模型中,內皮SPEN高表達水平與腫瘤進展呈正相關。接下來,作者利用LLC或B16-F10黑色素瘤細胞接種SPEN缺陷小鼠和對照小鼠,結果發現,與對照組相比,內皮細胞SPEN缺陷小鼠的腫瘤生長遲緩,腫瘤細胞增殖和組織缺氧明顯減弱;轉移性評估結果表明內皮細胞SPEN缺乏顯著降低肺轉移。以上結果表明內皮細胞SPEN缺陷抑制腫瘤生長和轉移。作者評估內皮細胞SPEN缺陷后的腫瘤血管表型,發現腫瘤血管正常化。順鉑(CDDP)是目前應用最廣泛的癌癥化療藥物之一,腫瘤血管正常化有望提高CDDP治療腫瘤的療效。給予CDDP治療,內皮細胞SPEN缺乏可顯著增強CDDP的療效,如腫瘤生長減少和腫瘤組織壞死增加。此外,p53缺乏破壞了SPEN缺陷誘導的腫瘤血管正常化;進一步實驗表明SPEN缺陷通過激活p53使腫瘤血管正常化。
圖3. 內皮細胞SPEN敲除抑制腫瘤生長
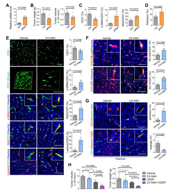
4、RNPI抑制劑CX-5461使腫瘤血管正常化并改善化療效果
作者研究發現SPEN缺失誘導的pRNA上調導致的核仁應激可以使腫瘤血管正常化,因此可以作為AAT的靶點。進一步利用pRNA ASO在體外驗證其對EC的作用,發現上調pRNA可以使腫瘤血管正常化,而下調pRNA則具有相反的作用。rRNA基因轉錄是由RNPI驅動的,作者評估了臨床試驗中的RNPI抑制劑CX-5461是否可以誘導腫瘤血管正常化。給藥后發現小鼠腫瘤組織血管密度降低,周細胞和基底膜覆蓋率增加,血管重建,腫瘤血管改善,EC連接蛋白VE-cadherin和ZO-1表達增加。此外,CX-5461處理增加了血管灌注并減弱了滲漏。當CX-5461與CDDP聯合應用時,CX-5461可增強CDDP的療效。以上結果表明,CX-5461抑制RNPI可誘導腫瘤血管正常化,并改善化療效果。
圖4. RNPI抑制劑誘導腫瘤血管正常化,提高順鉑療效
3 結論
本研究發現SPEN是血管生成所必需的,SPEN敲低可通過上調pRNA抑制pre-rRNA轉錄,進而引發核仁應激,激活p53信號通路。在內皮細胞中敲除SPEN可抑制腫瘤生長和轉移并使血管正常化,從而促進了化療藥物順鉑的療效,揭示RNPI可能是腫瘤血管正常化治療的靶點。
備案號: 網址:www.oovideo.cn