IF 14.5|溫州醫科大學陳永平/潘彤彤/黃志鋒團隊發現FGF4是免疫性肝損傷的潛在治療新靶點!
免疫性肝損傷(ILI)是一種由各種觸發因素引起的異常免疫反應導致肝細胞破壞的情況。成纖維細胞生長因子4(FGF4)最近被鑒定為一種肝保護性細胞因子,然而其在ILI中的作用尚不清楚。2023年12月,溫州醫科大學附屬第一醫院陳永平/潘彤彤/黃志鋒團隊在Acta Pharmaceutica Sinica B (IF 14.5)發表題為“FGF4 protects the liver from immune-mediated injury by activating CaMKKb-PINK1 signal pathway to inhibit hepatocellular apoptosis”的研究論文。文章揭示FGF4通過激活CaMKKβ-PINK1信號通路抑制肝細胞凋亡保護肝臟免受免疫介導的損傷,為臨床上免疫紊亂相關肝損傷的潛在治療策略提供了新的線索。
研究結果
1、肝細胞特異性Fgf4缺失加重ConA和S-100誘導的肝損傷
作者發現輕度肝損傷患者的肝臟FGF4 mRNA和蛋白水平升高,但嚴重肝損傷患者的肝臟FGF4則顯著降低,甚至低于健康人肝臟中的表達水平;利用刀豆蛋白A(ConA)和S-100誘導小鼠急、慢性ILI,小鼠肝FGF4的mRNA和蛋白水平的變化類似于肝損傷患者病理進展,表明肝細胞中FGF4的表達是ILI發病過程中對肝損傷的早期反應。為了解內源性Fgf4在ILI中的作用,作者建立了肝細胞特異性Fgf4缺失(Fgf4-/-或Fgf4-LKO)的小鼠模型,分別利用ConA和S-100誘導小鼠急、慢性ILI,數據顯示肝臟FGF4缺乏加劇了免疫介導的肝臟炎癥和損傷,表明FGF4可能對急性和慢性ILI具有保護作用;此外,通過給小鼠施加不同劑量的重組FGF4(rFGF4),顯著改善了ConA和S-100誘導的肝損傷。
肝細胞特異性缺失Fgf4加重ConA和S-100誘導的肝損傷
2、rFGF4靶向肝細胞FGFR4,保護肝臟免受ILI誘導的損傷
作者先前的研究證明rFGF4作用于肝細胞FGFR4,為了確定rFGF4對ILI相關肝損傷的保護作用是否也由肝細胞FGFR4介導,作者檢測了在這些條件下Fgfrs 表達水平的變化,發現在ConA處理后的肝細胞中,Fgfr4 mRNA和蛋白水平顯著增加。此外,作者構建了AAV8-TBG介導的Fgfr4 shRNA,特異性降低肝細胞中的Fgfr4,Fgfr4的敲低顯著減弱了rFGF4對ConA誘導的肝損傷的保護作用,由于rFGF4對T細胞增殖沒有顯著影響,上述數據表明rFGF4對ILI的保護作用取決于肝細胞FGFR4的激活,而不是對免疫細胞的直接作用。進一步分析發現在ILI條件下FGF4主要通過抑制肝細胞內在凋亡途徑,減少凋亡誘導的巨噬細胞和T細胞浸潤,減輕炎癥和肝損傷。
FGF4靶向肝臟FGFR4以對抗ILI
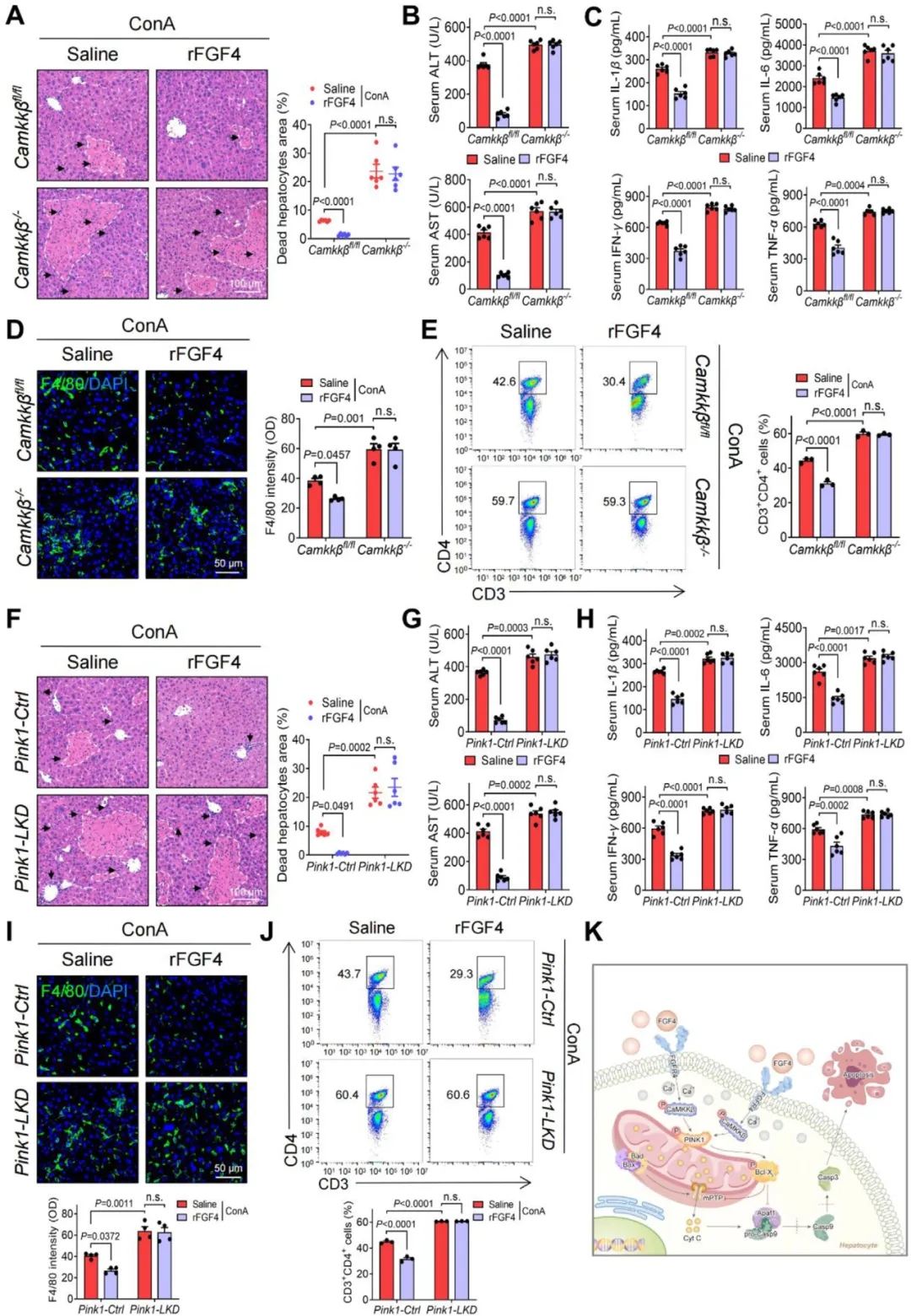
3、FGF4通過激活CaMKKβ/PINK1/Bcl-XL通路保護肝臟免受ILI的影響
先前的研究表明,FGFR二聚化激活PLCγ以增加細胞質Ca2+濃度,從而刺激CaMKKβ/AMPK信號通路,促進顯著的低血糖、降脂和抗凋亡作用。Ca2+在不同細胞器中的分布和隨后CaMKKβ通路的激活是影響mPTP開放的重要因素,mPTP可觸發內源性細胞凋亡。RNA-seq數據表明,FGF4激活的途徑主要影響Ca2+的釋放,這與Camkkβ/CAMK1D的mRNA表達水平的變化一致。PINK1是CaMK1的同源物,已知可激活下游靶點Bcl-XL(Ser62),從而阻止mPTP開放,作者發現Pink1和Bcl-XL的mRNA水平在肝Fgf4缺乏時下調,但在rFGF4給藥時上調。進一步的研究表明,在HEK293細胞中CaMKKβ與PINK1存在相互作用,FGF4通過激活CaMKKβ/PINK1/Bcl-XL通路調節肝細胞mPTP開放和內在細胞凋亡。此外,CaMKKβ-KO小鼠模型結合AAV8-TBG介導的Pink1敲低,明顯加重了ConA誘導的肝細胞死亡,并消除了rFGF4對肝損傷的保護作用。
FGF4通過激活CaMKKβ/PINK1/Bcl-XL通路保護肝臟免受ILI的影響
小結
本研究表明肝臟FGF4激活FGFR4-CaMKKβ-PINK1-Bcl-XL信號通路,抑制與線粒體膜電位和完整性相關的肝細胞內在凋亡,從而保護肝臟免受免疫紊亂誘導的損傷,為免疫紊亂相關肝病的治療提供了新的思路。