由新冠病毒(SARS-CoV-2)引起的新冠病毒肺炎(COVID-19)是一種全球流行性傳染病,其刺突蛋白S1/S2邊界的多堿基弗林蛋白酶(Furin)切割位點是SARS-CoV-2的標志,在病毒感染中起著至關重要的作用。然而,Furin活化及其調控的機制仍然知之甚少。
2024年5月16日,中山大學藥學院毛洋教授、袁燕秋副教授聯合廣州醫科大學附屬第一醫院趙金存教授團隊在“Nature Communications,IF 16.6”在線發表題為Sequential glycosylations at the multibasic cleavage site of SARS-CoV-2 spike protein regulate viral activity的論文,研究結果強調了糖基化作為宿主細胞對抗SARS-CoV-2的防御機制的作用,并揭示了宿主與病毒之間的進化相互作用,為開發針對SARS-CoV-2的潛在治療干預策略奠定了理論基礎。
研究結果
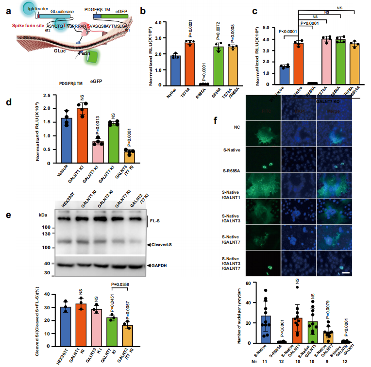
1、GalNAc-T3和T7抑制刺突蛋白的Furin加工
首先,作者分析了新冠病毒刺突蛋白的O-糖基化修飾,發現T678、S686和S689可能是Furin酶附近的潛在糖基化位點,進一步通過體外糖基化反應發現糖基轉移酶GalNAc-T3與T7活性可能與重組刺突蛋白上鑒定的O-糖基化位點(T678、S686和S689)有關。接下來,為確定GalNAc-T3和T7引發的O-糖基化是否能抑制細胞中S蛋白多堿基切割位點的蛋白酶加工,作者構建了一個包含刺突多堿基切割位點蛋白酶加工活性的熒光素酶生物傳感器。結合體外酶活性測定,生物傳感器實驗結果表明,GalNAc-T3和T7在SARS-CoV-2 S蛋白多堿基切割位點上的串聯糖基化修飾能夠抑制細胞內Furin的切割。在合胞體形成測定實驗中,T7在S686位點的糖基化在阻止細胞蛋白酶的蛋白質加工和抑制其融合活性方面起著關鍵作用,這些發現對SARS-CoV-2刺突蛋白的激活具有潛在的意義。
圖1. GalNAc-T3和T7通過在T678和S686位點特異性糖基化抑制Furin對S蛋白的加工
2、GalNAc-T3和T7抑制Furin依賴的病毒樣顆粒的組裝
由于參與O-糖基化途徑的大多數酶位于高爾基體中,冠狀病毒在ER-高爾基中間室(ERGIC)中組裝,因此作者探究了GalNAc-T3和T7糖基化活性對組裝的病毒樣顆粒中刺突蛋白Furin切割的潛在影響。在具有或不具有GALNT3和/或GALNT7 KI的HEK293T細胞中組裝SARS-CoV-2的病毒樣顆粒(VLPs),發現GALNT3和GALNT7的雙KI導致包裝在VLP顆粒中的刺突蛋白數量減少了大約80%,而刺突蛋白在總細胞裂解物中的表達水平沒有明顯變化。相比之下,GALNT3的單個KI或普遍表達的GALNT1并不顯著影響刺突蛋白在VLP中的組裝,而GALNT7的單個KI也顯著降低刺突蛋白的結合量( 53 % )。盡管在細胞裂解液中存在大量未裂解的刺突蛋白,但整合到VLPs中的刺突蛋白主要被裂解。這一發現表明裂解的刺突蛋白可以更有效地整合到VLP中,Furin加工有助于刺突蛋白組裝到SARS-CoV-2的VLP中。進一步研究發現GalNAc-T3和T7可能通過T678和S686的糖基化抑制刺突蛋白并入VLP。接下來,作者研究了Furin切割依賴的刺突蛋白組裝到SARS CoV-2病毒粒子中的可能機制,發現SARS-CoV-2的M蛋白通過其EE基序與Furin切割時暴露的S1片段富含精氨酸的C端之間的電荷相互作用與裂解的S蛋白特異性相互作用,這種相互作用對于含有刺突蛋白的功能性病毒粒子的組裝是必不可少的。綜上,宿主細胞中表達的GalNAc-T3和T7對Furin切割的調控可能對病毒粒子組裝產生重大影響,從而影響SARS-CoV-2引起的感染。
圖2. GalNAc-T3和T7抑制Furin依賴的病毒樣顆粒的組裝
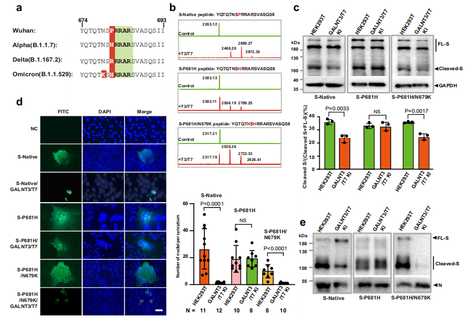
3、多堿基切割位點附近的突變改變了GalNAc-T3和T7的糖基化效率
在WHO劃分的5種關切變異株(VOC)中,有3種在脯氨酸681 (P681)處攜帶突變,距離糖基化位點T678有3個氨基酸。其中,α和Omicron變體在該位置有一個組氨酸(P681H),而δ變體在該位置有一個精氨酸(P681R)。此外,Omicron變體在O-糖基化位點T678旁邊攜帶N679K突變。作者推測P681突變可能在體外影響GalNAc-T3和T7對S蛋白的酶活性。進一步實驗發現將合成肽底物中的P681殘基與組氨酸(P681H)交換時,GalNAc-T3和T7不能有效地將肽糖基化;當P681H突變與發生在Omicron中的N679K突變疊加時,GalNAc-T3和T7在酶促實驗中對合成肽恢復了顯著的活性,產生了單/雙GalNAc修飾產物。以上結果表明SARS-CoV-2變異體在多堿基切割位點附近攜帶的突變對GalNAc-T3和T7的糖基化效率有顯著影響,SARS-CoV-2的早期變體(α和δ)攜帶的P681突變可能使病毒能夠抵抗宿主細胞糖基化,但在Omicron變體中引入額外的N679K突變可能使病毒再次對宿主細胞糖基化的調節敏感。
圖3. 多堿基切割位點附近的突變改變了GalNAc-T3和T7的糖基化效率
4、在人肺細胞中過表達GalNAc-T3和T7抑制Omicron復制
作者進一步探究了SARS-CoV-2的Omicron變異株對GalNAc-T3和GalNAc-T7在人肺細胞中的抑制作用的敏感性。為評估GalNAc-Ts對病毒復制的影響,作者用早期Omicron亞變體BA.1、原始的Wuhan-Hu1和α亞變體B1.1.7感染了人肺細胞系Calu-3細胞,并測定了GalNAc-T3和T7單獨或聯合過表達或不過表達的病毒滴度。在前24小時內,GalNAc-T3和T7的共表達在MOI為0.1時,顯著抑制了BA.1的復制;感染后48小時,與野生型細胞(WT)相比,過表達GalNAc-T3和T7的Calu-3細胞中Omicron的病毒滴度降低了約76%。值得注意的是,單獨表達GalNAc-T7也表現出類似程度的病毒滴度降低。這一發現與GalNAc-T7在抑制刺突蛋白組裝成病毒樣顆粒(VLP)中的突出作用是一致的。收集Omicron病毒顆粒,并通過western blot分析了S和N蛋白的水平,發現GalNAc-T3和T7共同過表達以及GalNAc-T7的單獨過表達均導致結合到Omicron病毒粒子中的S蛋白顯著減少,反映了GalNAc-T3和T7抑制S蛋白組裝成VLP。結合體外糖基化研究,這些結果強烈提示,GalNAc-T3和T7對Omicron病毒的抑制可能是通過在刺突蛋白的Furin加工位點進行糖基化來實現的。以上表明GalNAc-T3和T7介導的糖基化在病毒感染的調節中發揮重要作用,目前流行的SARS-CoV-2變體Omicron仍然對這種調節有反應,提示刺突蛋白多堿基位點的糖基化可用于未來的治療干預。
圖4. 在人肺細胞中過表達GalNAc-T3和T7抑制Omicron復制
結論
本研究發現GalNAc-T3和T7共同啟動SARS-CoV-2刺突蛋白Furin切割位點的O-糖基化,從而抑制Furin加工,進而抑制刺突蛋白與病毒樣顆粒的結合,并影響病毒感染。SARS-CoV-2病毒的α和δ變體的刺突蛋白的突變使病毒對GalNAc-T3和T7的糖基化產生抗性。在Omicron突變體中,額外的突變逆轉了這種抗性,使得刺突蛋白在體外對糖基化敏感,并對人肺細胞中GalNAc-T3和T7的表達敏感。研究結果強調了糖基化作為宿主細胞對抗SARS-CoV-2的防御機制的作用,并揭示了宿主與病毒之間的進化相互作用。