
當前位置:首頁 > 新聞中心 > 新聞資訊
CELL DEATH DIFFER|深圳市人民醫院彭松林/龍厚清研究團隊揭示Foxk1通過誘導有氧糖酵解促進骨形成
轉錄因子Foxk1可調節細胞增殖、分化、代謝,促進骨骼肌再生和心臟發生。然而,Foxk1在骨形成中的作用尚不清楚。近期,深圳市人民醫院彭松林/龍厚清研究團隊在Cell Death and Differentiation?(IF?13.7)?發文“Foxk1 promotes bone formation through inducing aerobic glycolysis”,研究結果表明Foxk1在成骨細胞代謝調節和骨形成刺激中起著至關重要的作用,為預防年齡相關性骨質流失提供了一種有希望的方法。
研究方法與結果
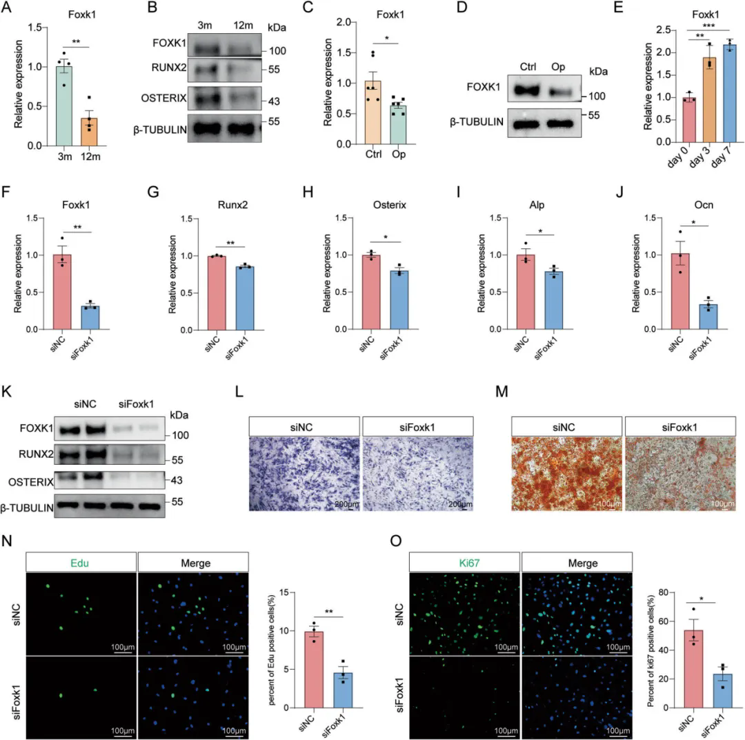
1、Foxk1正調控成骨細胞的分化和增殖
研究顯示,Foxk1與年齡相關性骨質疏松和成骨有關。為確定Foxk1在成骨細胞中的內在作用,研究團隊使用siRNA敲低小鼠顱骨成骨細胞中的Foxk1,發現Foxk1的敲低降低了成骨標志物基因的表達,包括Runx2、Osterix、Alp和骨鈣素(Ocn);此外,siFoxk1處理的細胞Edu摻入和Ki67陽性細胞百分比顯著降低,表明Foxk1是成骨細胞分化和增殖所必需的。隨后,研究人員構建了前成骨細胞Foxk1缺失小鼠,分析發現Foxk1缺失導致骨量受損,BV、BV/TV和Tb降低,Tb.SP顯著升高,骨小梁面積和數量顯著減少且生物力學性能總體惡化。通過建立成熟成骨細胞Foxk1 缺失小鼠,觀察到了類似的結果。綜上所述,這些發現表明Foxk1正向調節成骨細胞的功能和骨形成,并在體內控制前成骨細胞和成熟成骨細胞的骨化和增殖。
敲低Foxk1抑制成骨細胞分化和增殖
2、Foxk1參與成骨細胞有氧糖酵解的調節
KEGG分析顯示Foxk1結合基因在糖酵解/糖生成信號通路中顯著富集,包括糖酵解限速酶己糖激酶2 (Hk2)、磷酸果糖激酶異構體(Pfkl、Pfkp和Pfkfb3)、丙酮酸激酶(Pkm)和烯醇化酶1 (Eno1);值得注意的是,Foxk1可以結合丙酮酸脫氫酶激酶1 (Pdk1)的啟動子區域,使丙酮酸脫氫酶復合物(PDC)的調控亞基E1α磷酸化,從而抑制其酶活性。敲低原代小鼠顱骨成骨細胞的Foxk1可顯著降低葡萄糖攝取,海馬糖酵解應激試驗表明Foxk1敲低導致糖酵解明顯降低;Foxk1基因敲低的細胞顯示培養基中乳酸濃度降低;代謝組學分析證實了Foxk1缺失引起的糖酵解抑制,上述結果說明Foxk1在富氧條件下可以正向調節成骨細胞中的糖酵解。進一步的分析證實Foxk1主要通過促進有氧糖酵解來促進成骨細胞的分化和增殖。
Foxk1在調節成骨細胞有氧糖酵解中起關鍵作用
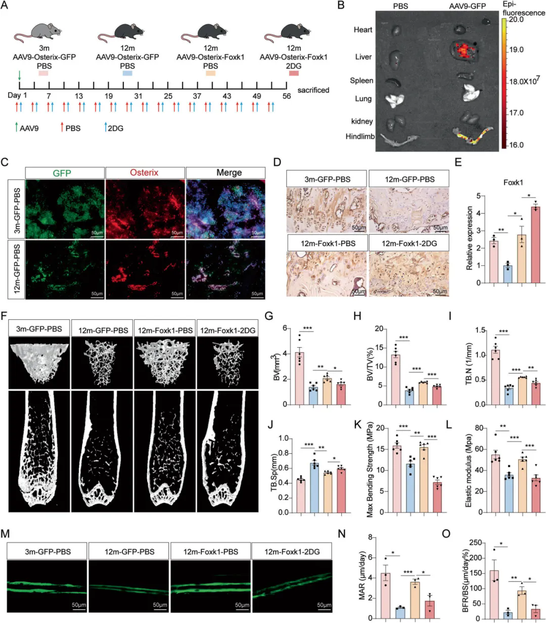
3、Foxk1通過誘導糖酵解增加老年小鼠的骨量
為了研究Foxk1是否通過上調老年小鼠的糖酵解促進骨形成,研究人員將AAV9-Osterix-Foxk1和2DG通過尾靜脈注射12月齡雄性小鼠,全身及單個器官顯像顯示GFP在后肢表達最高,肝臟表達較低,心、脾、肺、腎均未見表達;值得注意的是,IF染色顯示GFP與股骨中的Osterix共定位,表明AAV9有效感染前成骨細胞。MicroCT分析顯示2DG阻斷了Foxk1對骨量、BV、BV/TV和Tb.N的促進作用以及對Tb.Sp的抑制作用;H&E染色顯示,AAV9-Foxk1處理的小鼠骨小梁面積和數量增加,股骨生物力學性能升高,MAR和BFR改善,成骨細胞數量增加,然而這些作用均可被2DG抑制。上述結果表明Foxk1對老年小鼠骨形成的促進作用被糖酵解抑制所抵消,揭示了Foxk1對年齡相關性骨質流失的保護作用是通過增強有氧糖酵解介導的。
Foxk1通過誘導糖酵解增加老年小鼠的骨量
實驗結論
研究發現Foxk1是一種成骨細胞代謝和骨形成的新調節因子。成骨細胞條件性敲除Foxk1可減少小鼠骨形成,機制上Foxk1通過誘導糖酵解促進成骨細胞分化和增殖;此外在前成骨細胞中過表達Foxk1可促進糖酵解改善老年小鼠的骨量和機械強度。本研究為骨形成的調控機制和預防年齡相關性骨質流失提供了新的見解。