IF14.3|浙大段樹民/虞燕琴研究團隊揭示腦干面神經旁核星形膠質細胞調控睡眠覺醒的獨特作用機制
星形膠質細胞在調節睡眠-覺醒行為中起著至關重要的作用。然而,星形膠質細胞如何控制特定的睡眠喚醒回路仍然未知。近日,浙江大學腦科學與腦醫學學院段樹民院士、虞燕琴教授在國際知名期刊Advanced Science(IF?14.3)?上發表了題為“Adenosine‐Dependent Arousal Induced by Astrocytes in a Brainstem Circuit”的研究成果。文章揭示了腦干面神經旁核(面旁區)PZ內的星形膠質細胞通過胞外腺苷促進和維持覺醒的獨特作用,并在神經環路水平闡明了其潛在機制。


AAV2/5-GfaABC1D-hPMCA2w/b-mCherry注射PZ的表達效果

AAV2/9-hsyn-GRABAdo1.0 注射PZ的表達效果

AAV2/5-GfaABC1D-ChrimsonR-mCherry注射PZ的表達效果
研究結果
1、PZ星形膠質細胞Ca2+活性是維持清醒所必需的
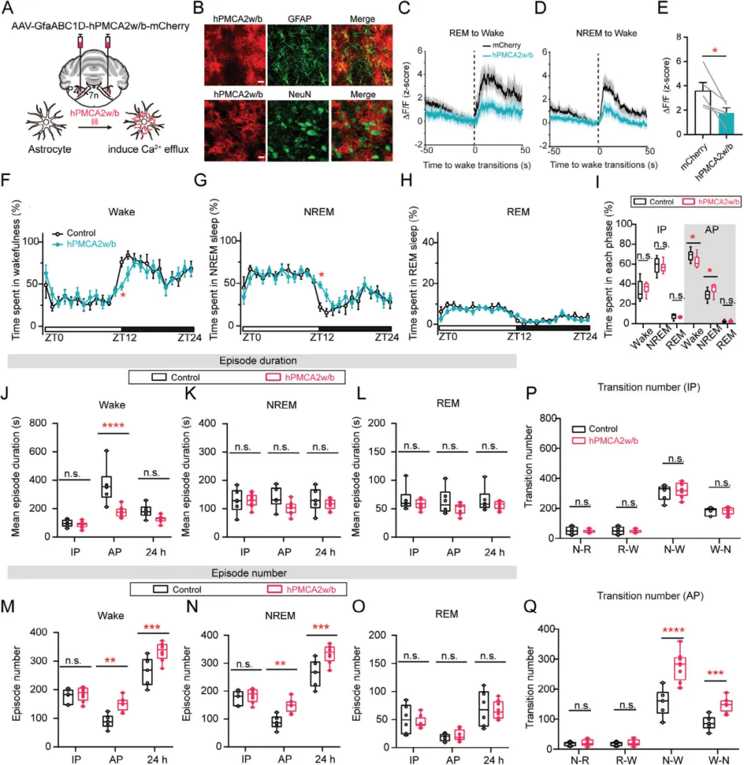
根據不間斷的纖維光度記錄,研究團隊發現PZ星形膠質細胞表現出狀態依賴性的Ca2+活動,伴隨著從睡眠到清醒的轉變而激增;利用化學遺傳學激活星形膠質細胞,證實其在維持覺醒狀態中發揮關鍵作用。為了以更精確的時間分辨率研究PZ星形膠質細胞與睡眠-覺醒行為之間的直接關系,研究團隊開發了星形膠質細胞靶向的ChR2表達大鼠(GFAP-ChR2-EYFP),光遺傳刺激能使非快速眼動和快速眼動睡眠快速過渡到清醒狀態。隨后探討了星形膠質細胞的喚醒誘導作用是否隨晝夜節律的變化而變化,值得注意的是,不同狀態之間轉換的概率在不活躍期(IP)和活躍期(AP)之間保持一致。以上數據說明PZ星形膠質細胞在啟動和維持覺醒中起著至關重要的作用。接下來,將AAV2/5-ChrimsonR分別單側注射到小鼠的PZ、BF和LH并在不同的警覺性狀態下進行光刺激,觀察發現星形膠質細胞的激活促進了PZ和LH的覺醒,但對BF的睡眠-覺醒調節沒有顯著影響。通過將AAV2/5-hPMCA2w/b注射到PZ以降低星形膠質細胞Ca2+活性,觀察到在AP期間清醒時間顯著減少,且伴隨著NREM睡眠的增加;此外NREM睡眠和清醒之間的轉換有明顯的激增,表明PZ星形膠質細胞主要通過阻礙從清醒到睡眠的過渡來維持清醒。
hPMCA2w/b抑制PZ星形細胞Ca2+活性減少清醒
2、腺苷可通過ATP水解激活星形細胞產生,并通過A1受體發揮促醒作用
研究團隊進一步探討喚醒和維持清醒的分子介質,將編碼GRABAdo1.0的AAV注射到PZ的一側以測量細胞外空間的腺苷水平,而將GCaMP6f注射到另一側以同時記錄腺苷水平和睡眠-覺醒周期中的星形膠質細胞Ca2+活性。結果顯示從非快速眼動或快速眼動睡眠過渡到清醒狀態后腺苷水平也出現了類似的激增,此外腺苷在清醒時達到峰值,在快速眼動睡眠時降至最低水平。進一步探索發現星形細胞Ca2+活性和腺苷動力學在整個睡眠覺醒周期之間存在很強的相關性,表明清醒時星形細胞Ca2+活性的增加與PZ細胞外腺苷的增加有關。分析顯示腺苷A1受體在PZ內具有穩定的分布,并在星形膠質細胞誘導的覺醒中起著關鍵作用,隨后研究了在星形膠質細胞誘導覺醒過程中ATP在腺苷生成中的作用,結果表明星形膠質細胞在PZ中的激活主要通過ATP水解產生腺苷,腺苷通過PZ中的A1受體發揮促醒作用。
ATP水解產生的腺苷通過與A1受體結合發揮促醒作用
3、PZ的腺苷升高主要由星形膠質細胞Ca2+活性驅動
通過混合注射ChrimsonR和GRABAdo1.0,研究團隊測量了PZ星形膠質細胞光遺傳激活后的實時胞外腺苷變化。在非快速眼動、快速眼動睡眠和清醒期間,星形膠質細胞的單獨刺激一致地導致了光遺傳激活后腺苷水平的顯著上升,采用hPMCA2w/b /GRABAdo1.0、mCherry /GRABAdo1.0作為對照,在PZ進行實時雙側腺苷纖維光度法記錄,顯示hPMCA2w/b對星形膠質細胞的抑制導致腺苷水平顯著降低。綜上所述,這些發現支持星形膠質細胞Ca2+活性與細胞外腺苷之間的因果關系,突出了星形膠質細胞激活在睡眠-覺醒周期中腺苷生成的關鍵和不可或缺的作用。進一步的研究發現PZ星形膠質細胞激活后,PB中GABA釋放顯著下降,表明PZ星形膠質細胞對PB投射的PZGABA神經元具有關鍵的抑制作用,而PZGABA神經元被證明具有NREM睡眠促進作用。
位于PZ的星形膠質細胞在清醒時顯著促進腺苷水平的升高
研究結論
本研究闡明PZ內星形膠質細胞通過胞外腺苷在回路水平上具有獨特的喚醒促進作用,這超出了腺苷在調節BF和皮層睡眠穩態中的傳統作用,揭示了星形膠質細胞可能通過不同的機制對睡眠和覺醒施加特定區域的影響。