AGING CELL:衰老巨噬細胞通過增加抗血管生成VEGF-A165B的表達促進與年齡相關的血管再生障礙
外周動脈疾病(PAD)是在老年群體中常見的血管疾病,治療性血管再生(血管生成和動脈生成)是潛在療法,但臨床進展不理想,可能與未考慮衰老對血管再生的影響有關。巨噬細胞在血管再生中起關鍵作用,衰老微環境使招募的單核/巨噬細胞更易衰老,但其在老年個體缺血肌肉中的特征及機制尚不明確。VEGF-A的剪接異構體VEGF-A165B具有抗血管生成作用,但其在衰老過程中的變化未被充分研究。2025年4月17日,湖南省婦幼保健院黃群教授研究團隊在AGING CELL(IF 8)期刊發文“Senescent Macrophages Promote Age-Related Revascularization Impairment by Increasing Antiangiogenic VEGF-A165B Expression”。研究發現老年小鼠缺血后肢骨骼肌中的巨噬細胞更易衰老且促炎,衰老巨噬細胞通過增加抗血管生成的VEGF-A165B表達和分泌,抑制血管再生并誘導內皮功能障礙,提示靶向衰老巨噬細胞可能是改善年齡相關血管再生損傷的一種有效治療方法。
研究結果
1、老年小鼠缺血骨骼肌中巨噬細胞向衰老表型發展
研究團隊對年輕(2月齡)和老年(24月齡)小鼠缺血后肢骨骼肌巨噬細胞進行RNA測序,發現734個差異表達基因(DEGs),其中30個與細胞衰老相關,KEGG和GO分析表明,DEGs主要富集在細胞因子-細胞因子受體相互作用、細胞黏附分子、細胞衰老、免疫系統過程和炎癥反應等通路。免疫熒光結果顯示,老年小鼠巨噬細胞增殖能力減弱,DNA損傷嚴重,與衰老細胞的特征相符。通過基于SPiDER-βGal熒光探針的流式細胞術分析,發現老年小鼠缺血骨骼肌中,總巨噬細胞以及CD86?或CD206?巨噬細胞的SA-β-gal 活性(SPiDER-βGal 信號)高表達,且老年組SPiDER-β-Gal?巨噬細胞總數和CD86?SPiDER-β-Gal?巨噬細胞數量更多。此外,對老年小鼠缺血骨骼肌中的非衰老(non-SMPs)和衰老巨噬細胞(SMPs)進行分選和分析,結果顯示SMPs中衰老相關蛋白P16、P21表達增加,LMNB1表達減少,同時MHCII和LYVE1蛋白水平升高,這些數據表明年齡促進缺血性骨骼肌中的巨噬細胞向衰老表型發展。
骨骼肌巨噬細胞的增齡性改變
2.衰老巨噬細胞誘導的內皮細胞功能障礙依賴于VEGF-A165B
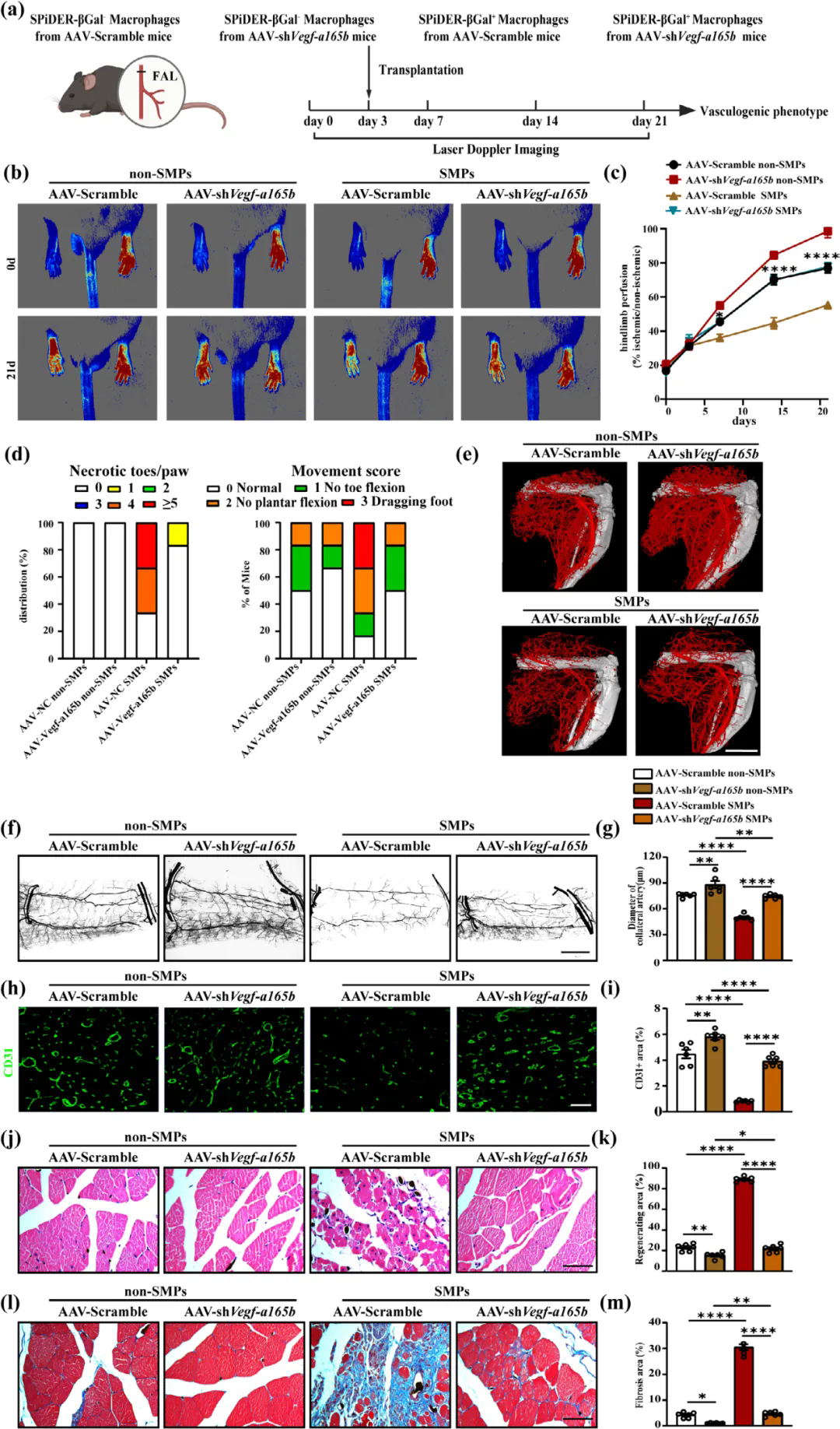
通過巨噬細胞移植實驗,證實衰老巨噬細胞對年輕小鼠血管再生具有抑制作用,并與EC功能障礙密切相關。數據顯示,衰老巨噬細胞中,抗血管生成的VEGF-A165B mRNA和蛋白水平顯著升高,而促血管生成的VEGF-A165A無明顯變化。使用siRNA敲低衰老BMDMs的VEGF-A165B,或用VEGF-A165B抗體中和S-CM中的該因子,均可恢復ECs的主動脈環發芽、遷移、管形成能力及NO生成,表明衰老的巨噬細胞部分地通過增加VEGF-A165 B的表達和分泌來影響EC的功能。通過AAV9介導的Vegf-a165b基因敲低,在老年小鼠骨髓巨噬細胞中特異性抑制 VEGF-A165B表達,隨后將分離的衰老巨噬細胞移植到年輕小鼠后肢缺血模型中,與移植未敲低VEGF-A165B的衰老巨噬細胞相比,敲低組(AAV-shVegf-a165b SMPs)的年輕小鼠后肢血流灌注顯著恢復,接近非衰老巨噬細胞移植組水平。此外,敲低組血管結構得到修復,內皮細胞功能有所改善。表明VEGF-A165 B介導衰老巨噬細胞在年齡誘導的肌肉血管重建損傷和EC功能障礙中的作用。進一步分析證明老年PAD患者血漿VEGF-A165 B水平升高并與PAD嚴重程度呈正相關。
VEGF-A165B基因敲減對衰老巨噬細胞在缺血誘導的血管重建損傷中的作用
研究結論
本研究首次揭示了衰老的巨噬細胞在年齡相關的血管重建損傷中的重要作用,其潛在機制涉及衰老的巨噬細胞高表達抗血管生成亞型VEGF-A165B,導致內皮功能障礙,表明靶向衰老巨噬細胞可能是PAD臨床治療的一個有前途的方向。