IF 14.6:朱海波/段亞君研究團隊揭示IMM-H007改善高膽固醇血癥和動脈粥樣硬化的作用機制
2025年5月,中國醫學科學院北京協和醫學院朱海波研究員、中國科學技術大學段亞君教授團隊聯合在Acta Pharmaceutica Sinica B?(IF14.6)?發表文章“IMM-H007 promotes hepatic cholesterol and triglyceride metabolism by activating AMPKα to attenuate hypercholesterolemia”。研究結果表明,IMM-H007通過激活AMPKα改善高膽固醇血癥和動脈粥樣硬化,是一個有前途的治療藥物。

研究背景
高膽固醇血癥是動脈粥樣硬化的主要危險因素,其特征為循環低密度脂蛋白(LDL)膽固醇和甘油三酯水平升高。肝臟在脂質代謝中起核心作用,通過低密度脂蛋白受體(LDLR)清除血液中的LDL,并將膽固醇轉化為膽汁酸排出體外。AMPK(AMP激活的蛋白激酶)與代謝性疾病密切相關,然而,其在膽固醇代謝中的作用存在爭議,部分研究顯示其激活可能抑制或促進LDLR表達,需進一步澄清。IMM-H007是一種新型AMPK激動劑,代謝后生成活性形式H007-M1,可激活AMPK并改善代謝疾病(如肝脂肪變性、炎癥)。前期研究表明其可能改善動脈粥樣硬化,但具體對膽固醇和甘油三酯代謝的調控機制尚不明確。
研究結果
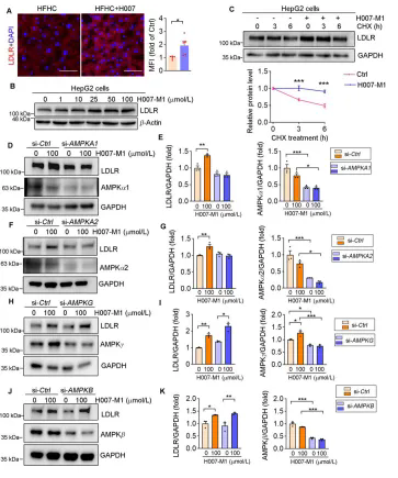
1.IMM-H007通過激活AMPKα調節LDLR
將Apoe-/-小鼠進行高脂肪、高膽固醇(HFHC)飲食以誘導高膽固醇血癥,與HFHC組相比,IMM-H007 治療組小鼠體重增長顯著降低,血清 TC、非HDL膽固醇以及甘油三酯水平顯著降低;此外HFHC-H007組動脈粥樣硬化斑塊形成得到抑制。接著利用Ldlr-/-小鼠結合HFC飲食誘導高膽固醇血癥和動脈粥樣硬化,結果顯示IMM-H007對Ldlr-/-小鼠中的TC、非HDL膽固醇或HDL-膽固醇沒有顯著影響,表明IMM-H007可能通過LDLR改善膽固醇水平。此外,IMM-H007治療顯著降低血清TG水平,抑制主動脈斑塊形成以及提升斑塊穩定性。這些數據表明,雖然IMM-H007對膽固醇的調節似乎是LDLR依賴性的,但其他LDLR非依賴性機制可能有助于斑塊改善。體內外檢測發現IMM-H007上調 LDLR 蛋白表達,抑制AMPKα1和AMPKα2可阻斷IMM-H007誘導的LDLR表達,而對AMPKγ和AMPKβ的抑制不影響LDLR水平,表明IMM-H007通過激活AMPKα1/2增加LDLR穩定性。
IMM-H007誘導的LDLR蛋白水平升高依賴于AMPKα1/2
2.IMM-H007通過激活AMPKα促進肝臟膽固醇和甘油三酯代謝
進一步研究發現IMM-H007通過激活AMPKα1/2,促進轉錄因子CREB1與SENP1啟動子結合,上調SENP1表達。SENP1通過去除IDOL的SUMO化修飾,加速IDOL降解,解除其對LDLR的泛素化降解作用,從而增加LDLR蛋白穩定性,最終提升肝細胞對膽固醇的攝取能力。膽固醇轉化為膽汁酸是其從體內消除的主要機制,為進一步闡明IMM-H007對攝取后肝臟膽固醇代謝的影響,研究人員分析了膽汁酸代謝途徑的轉錄調控,發現IMM-H007通過激活AMPKα1,抑制肝內法尼醇X受體(FXR)及其下游小異源二聚體伴侶蛋白(SHP)的表達,解除對膽汁酸合成關鍵酶CYP7A1和CYP27A1的抑制,促進膽固醇轉化為膽汁酸排出,從而增強肝臟膽固醇代謝。IMM-H007通過激活AMPKα1/2,上調脂肪甘油三酯脂肪酶(ATGL)的表達,促進肝細胞內甘油三酯水解為脂肪酸,減少肝內脂質沉積,改善肝脂肪變性,且該作用依賴于AMPKα1/2的激活。
IMM-H007通過激活AMPKα1-FXR通路促進肝臟膽固醇代謝
3.肝細胞特異性Ampkα1/2缺乏阻止IMM-H007誘導的動脈粥樣硬化改善
為進一步研究肝臟AMPKα在IMM-H007治療動脈粥樣硬化中的作用,研究人員通過尾靜脈注射AAV-PCSK9并喂食高脂高膽固醇膽汁酸飲食(HF/HC/BS)16周,誘導hAmpka KO小鼠動脈粥樣硬化。IMM-H007治療適度降低血清中TC和非HDL膽固醇,同時顯著降低甘油三酯水平,顯著減少了主動脈表面病變以及竇病變數量,然而,肝細胞特異性Ampka1/2缺乏消除了上述數量的減少。此外,肝細胞特異性Ampka1/2缺乏不影響IMM-H007對壞死核心或纖維帽面積或膠原含量的影響。綜上所述,IMM-H007抑制動脈粥樣硬化斑塊面積主要依賴于肝臟Ampka1/2的表達,盡管如此,IMM-H007似乎也通過獨立于AMPK的機制來調節斑塊穩定性。進一步研究顯示H007-M1主要通過增加ABCA1/G1表達和促進膽固醇流出來減少源自巨噬細胞和平滑肌細胞的泡沫細胞的形成。
肝細胞Ampka1/2缺陷阻斷IMM-H007抗動脈粥樣硬化作用
研究結論
本研究揭示了IMM-H007對高膽固醇血癥和動脈粥樣硬化的抑制作用機制:一方面調節AMPKα1/2-LDLR信號通路以改善膽固醇攝取;另一方面通過AMPKα1-FXR-CYP7A1/CYP27A1通路促進肝臟膽固醇流出; 其次通過激活AMPKα1/2?ATGL通路調節TG代謝。