近日,中國醫學科學院阜外醫院陳敬洲教授團隊在《Theranostics》上發表了題為“Lysyl hydroxylase 1 (LH1) deficiency promotes angiotensin II (Ang II)–induced dissecting abdominal aortic aneurysm”的研究成果,文章揭示了賴氨酸羥化酶1(LH1)在夾層型腹主動脈瘤(AAA)中的作用——LH1缺失導致血小板反應蛋白1(Thbs1)上調進而引發促炎反應、增加基質金屬蛋白酶(MMP)活性及嚴重的血管平滑肌細胞(VSMCs)凋亡,最終導致夾層型AAA的形成。此外,研究人員還證實基于腺相關病毒的基因治療恢復LH1的表達可有效減輕夾層型AAA的發生率及破裂率,保護腹主動脈結構及功能。該研究為LH1在夾層型AAA中的關鍵作用提供了新的見解,提示LH1可能成為夾層型AAA治療的潛在干預靶點。
維真生物AAV病毒產品為本研究助力! | |
---|---|
病毒產品 | AAV9-LH1-P2A-GFP & AAV9-GFP |
病毒劑量 | 2*10E11VG/mice |
注射體積 | 200μl |
注射方式 | 腹腔注射 |
腹主動脈瘤(AAA)是發生在主動脈壁內的與年齡相關的血管疾病,如不及時治療,將導致腹主動脈的瘤樣擴張,并發展為危及生命的主動脈破裂。探究導致AAA血管病變的分子和細胞機制,將為新治療方法的發展提供新的見解。已知細胞外基質(ECM)蛋白的進行性破壞,特別是早期彈性蛋白碎裂后膠原纖維組織異常,是導致夾層型AAA發病的關鍵,而賴氨酸羥化酶1(LH1)是I/III型膠原分子間交聯和穩定所必需的。然而,LH1在夾層型AAA中的作用尚不明確。
首先,本研究構建了LH1缺失(Plod1?/?)的小鼠模型,并通過Ang II給藥誘導夾層型AAA小鼠模型,發現LH1缺失可加重Ang II誘導的夾層型AAA的發生。接著,利用全轉錄組分析發現LH1缺失導致主動脈中血小板反應蛋白1表達顯著升高,使用TAX2多肽靶向血小板反應蛋白1可強烈抑制促炎過程、MMP活性和VSMCs凋亡,降低夾層型AAA的發生率。最后,利用AAV載體恢復了Plod1?/?小鼠中LH1蛋白的表達,發現LH1的表達恢復可以促使血小板反應蛋白1的表達水平降低,并減輕夾層型AAA的形成。此外,在臨床AAA患者標本中也一致發現LH1表達的降低與血小板反應蛋白1水平升高相關。
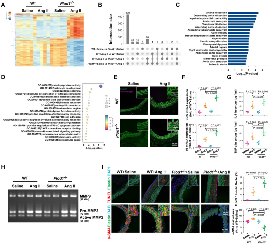
為研究LH1在AAA發病機制中的作用,研究人員構建了LH1缺失(Plod1?/?)小鼠,并通過給予WT和Plod1?/?小鼠血管緊張素II(Ang II),誘導夾層型AAA小鼠模型。對主動脈進行觀察發現,與對照組小鼠相比,LH1缺失的小鼠夾層型AAA的發生率和破裂率均顯著升高,且其腹主動脈直徑也逐漸增大,進一步研究發現Plod1?/?小鼠主動脈硬度顯著升高而擴張度明顯降低。此外,Ang II給藥后,WT小鼠腹主動脈LH1蛋白水平顯著升高,由此猜測LH1的缺乏增加了夾層AAA發生和破裂率。研究表明,高血壓是AAA的一個發病因素,而血壓測量結果表明LH1的缺失并未影響小鼠的血壓變化。總的來說,以上數據表明LH1缺失加重了Ang II誘導的夾層型AAA,但不改變高血壓反應。
通過對Plod1?/?小鼠腹主動脈的多方面觀察,研究人員發現Ang II給藥后,Plod1?/?小鼠腹主動脈擴張增加,出現主動脈夾層;彈性蛋白層碎片增加;外膜膠原沉積過多,主動脈纖維化加重。透射電子顯微鏡檢查也證實Plod1?/?小鼠主動脈膠原纖維結構發生異常。這些數據表明LH1缺失增加了Ang II給藥對主動脈的結構性損傷,導致夾層型AAA的形成。
通過對Ang II處理的WT鼠和Plod1?/?鼠腹主動脈組織的RNA測序以及對DEGs分析,研究人員發現DEGs涉及金屬肽酶、炎癥反應及細胞粘附和血管相關平滑肌細胞凋亡調控因子等多個類別,提示夾層型AAA機制可能涉及促炎、MMP激活和VSMC凋亡過程。免疫熒光染色顯示Ang II給藥后,Plod1?/?小鼠主動脈中巨噬細胞聚集程度明顯增大,促炎因子表達水平升高。使用明膠酶譜法評估MMP的活性,發現Plod1?/?小鼠腹主動脈中MMP活性增加。此外,由MMP介導的VSMC凋亡程度也明顯增加。這些數據表明LH1的缺失可以促進炎癥反應的發生,激活MMP的活性并能促進腹主動脈血管平滑肌細胞的凋亡。
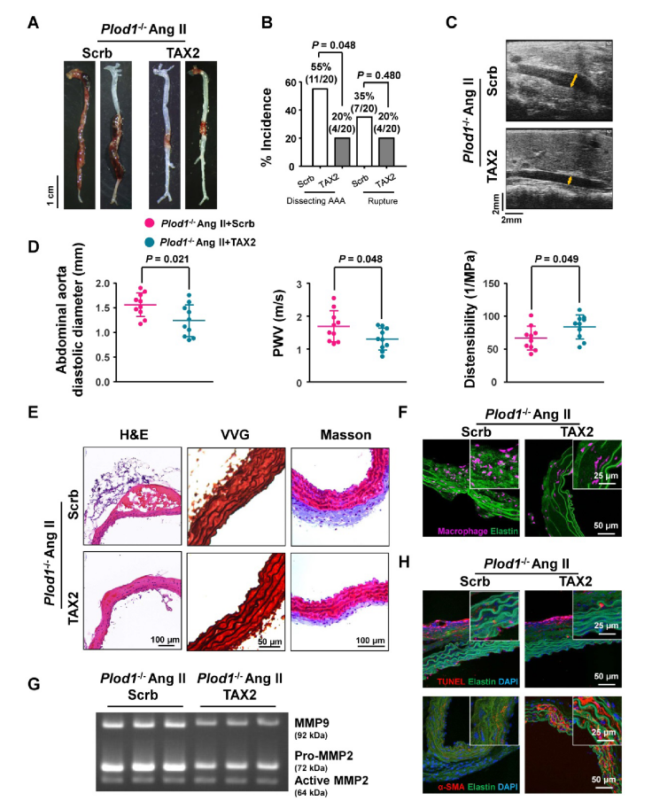
通過對促炎過程、MMP活性和VSMC凋亡的信號通路靶向研究,研究人員發現Ang II給藥后Plod1?/?小鼠中血小板反應蛋白1(Thbs1)表達顯著升高。使用TAX2多肽處理后,Plod1?/?小鼠中夾層AAA的發生率及破裂率均顯著降低,彈性蛋白碎裂和外膜膠原沉積也相應減少。此外,TAX2處理還減弱了Plod1?/?小鼠的主動脈巨噬細胞的積聚,抑制了MMP活性和VSMC凋亡。這些結果表明,LH1缺失后夾層AAA的發病機制可能主要由Thbs1介導。
為了進一步闡明LH1是否在抑制夾層型 AAA 形成中發揮作用,研究者將攜帶LH1的AAV載體通過腹腔注射入Plod1?/?小鼠中,3周后檢測LH1表達發現,注射AAV-LH1的Plod1?/?小鼠腹主動脈中LH1表達得到顯著恢復,且Ang II給藥14天后血小板反應蛋白1的水平顯著降低,表明LH1可能作為血小板反應蛋白1的負調控因子發揮作用。進一步觀察發現AAV-LH1的治療顯著抑制了Ang II給藥后夾層AAA的形成和破裂,同時減少了彈性蛋白的斷裂和外膜膠原沉積,并使膠原纖維結構恢復正常化。綜上,通過AAV載體恢復Plod1?/?小鼠中LH1的表達,極大地降低了Ang II誘導的夾層型AAA的發生和破裂,并有效保護了主動脈的結構和功能。
綜上所述,本研究首次揭示了LH1在Ang II誘導的夾層型AAA中的作用機制。LH1的缺失導致血小板反應蛋白1表達增加,觸發促炎過程,導致MMP 活性增加和嚴重的VSMCs 凋亡,誘導夾層型AAA的發生。通過AAV介導的體內基因治療恢復LH1的表達,可以有效降低夾層型AAA的發生及破裂率。本研究提出LH1/血小板反應蛋白1可能是AAA疾病新的潛在治療靶點,為開辟AAA疾病治療方法提供了新的思路。