AAV在腦組織中的靶向策略(應用篇)
· 案例一 ·
“TNF-α-dependent neuronal necroptosis regulated in Alzheimer’s disease by coordination of RIPK1-p62 complex with autophagic UVRAG”
阿爾茨海默病(AD)是一種常見的神經退行性疾病,臨床表現為認知功能障礙和記憶力減退等,其病理特征包括Aβ蛋白沉積、Tau蛋白過度磷酸化、神經炎癥和神經元壞死等。研究表明,AD發病的病理過程可能與神經元壞死和自噬有關。神經元壞死是AD的主要特征,程序性細胞壞死與AD的發病機制相關,然而AD中誘導神經元壞死的機制尚不清楚。自噬受損導致Tau蛋白的積累,這是包括AD在內的大多數神經退行性疾病(NDs)的特征。然而,目前對AD發病機制中自噬途徑和神經元壞死之間可能的相互作用知之甚少。TNF-α作為關鍵促炎因子,其誘導的炎癥可能對神經元死亡產生不利影響,但在AD發病過程中TNF-α的升高是否能引起神經元壞死還尚未可知。

圖1. 阿爾茨海默病中神經元壞死的調控機制
本研究利用來自AD患者的腦組織和AD小鼠模型,通過免疫組織化學 (IHC) 染色和免疫印跡法測定壞死信號通路中關鍵基因的表達,發現TNF-α/TNFR1信號通路在AD神經元壞死激活中發揮作用。在TNF-α刺激下,積累的p62 招募 RIPK1并誘導其自我寡聚,激活下游 RIPK1/RIPK3/MLKL級聯反應,導致神經元壞死。進一步研究發現,p62的異常積累是由TNF-α誘導的UVRAG下調介導的自噬損傷引起的。通過注射AAV載體上調UVRAG的表達,可以抑制 AD細胞和小鼠模型中神經元壞死,并改善認知功能。本研究揭示了AD發病過程中神經元壞死和自噬機制之間的聯系,為AD的臨床干預提供了潛在的靶點,同時也為其他NDs的細胞死亡調節機制的探索提供了基礎。
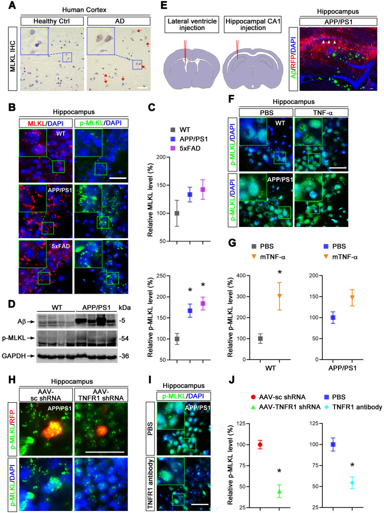
為探究AD患者腦內TNF-α水平的升高是否會導致神經元的壞死,作者檢測了AD患者和小鼠的腦組織中MLKL和p-MLKL(壞死標志物)的表達,發現在AD中細胞壞死確實被激活。通過在小鼠側腦室注射TNF-α,發現高水平的TNF-α可以增加p-MLKL的表達并激活壞死。使用AAV9對TNFR1(TNF-α受體)進行敲低,發現TNFR1敲低后能導致p-MLKL表達水平的降低,提示TNF-α/TNFR1信號通路在AD神經元壞死過程中發揮重要作用。
圖2. TNF-α/TNFR1誘導神經元壞死
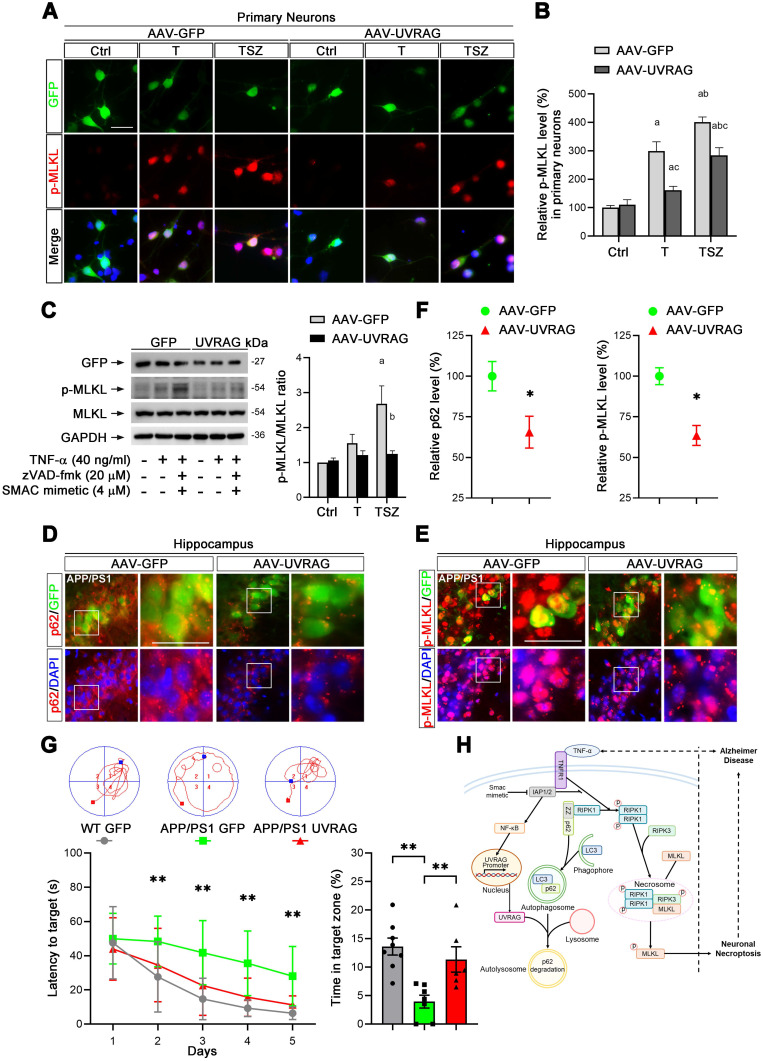
研究人員發現在TNF-α誘導下,p62積累并激活下游 RIPK1/RIPK3/MLKL級聯反應,導致了神經元壞死,而p62的異常積累是由UVRAG下調介導的自噬流受損引起的。為進一步探究UVRAG在AD小鼠神經元壞死中的作用,研究者利用AAV載體在原代神經元中對UVRAG進行了過表達,結果發現UVRAG的過表達明顯降低了TNF-α誘導的MLKL磷酸化。通過在AD小鼠海馬區注射AAV-UVRAG,發現p62與MLKL的磷酸化水平均顯著降低。此外,UVRAG的過表達明顯改善了AD小鼠的學習和記憶功能障礙。以上結果表明,上調UVRAG可抑制AD小鼠神經元壞死并改善認知功能,提示UVRAG可能是AD干預的潛在靶點。
圖3. UVRAG抑制原代神經元和AD小鼠中的神經元壞死
· 案例二 ·
“Metabotropic glutamate receptor 5 inhibits α-synuclein-induced microglia inflammation to protect from neurotoxicity in Parkinson’s disease”
帕金森病(PD)是常見的神經退行性疾病,已有研究表明,α-突觸蛋白(α-syn)誘導的小膠質細胞活化是PD發病的重要因素之一,代謝型谷氨酸受體5(mGluR5)及其信號通路在保護神經元免受神經炎癥中發揮重要作用,且mGluR5可能在α-SYN誘導的PD神經炎癥和神經毒性的發病機制中起重要作用,但其具體調控機制尚不明確。為探討mGluR5在α-SYN誘導的小膠質細胞炎癥中的作用和機制,作者通過過表達α-SYN來激活小膠質細胞,發現mGluR5的激活部分抑制了α-SYN誘導的炎癥反應,保護小膠質細胞免受神經毒性。此外,α-SYN通過與溶酶體結合來促進mGluR5的降解機制在PD動物模型中同樣存在。這些發現為解密mGluR5調控α-SYN誘導的小膠質細胞炎癥機制,探究PD未知的發病機制提供了新的思路。
為確定mGluR5在α-syn誘導的體內小膠質細胞激活中的功能作用,作者利用AAV9-α-syn誘導PD大鼠模型,并對其進行行為評估及病理生理學分析,發現α-syn過表達組從第8周至第16周出現顯著的進行性功能障礙,且過表達α-syn,能導致mGluR5表達降低,同時TH表達改變;此外小膠質細胞中的炎性因子iNOS、IL-1β和TNF-α的表達水平在注射后10天開始升高,4周時達到峰值,8周后影響消失,這說明在PD的發病早期伴隨著反應性小膠質細胞的高度局部炎癥反應。為進一步確定炎癥干預在PD早期的作用,作者在第4周炎癥高峰期時利用MEPT(mGluR5拮抗劑)或尿酸鹽處理,結果發現MEPT處理阻斷了mGluR5的活性并加劇了炎癥反應,而尿鹽酸處理減緩了炎癥反應。綜上,在AAV-α-syn誘導的PD模型中,mGluR5的激活在介導神經保護的抗炎反應中起著關鍵作用。
圖4. mGluR5在AAV-α- sync誘導的大鼠PD模型中具有抗炎作用
· 案例三 ·
“PHLDA1 promotes microglia-mediated neuroinflammation via regulating K63-linked ubiquitination of TRAF6”
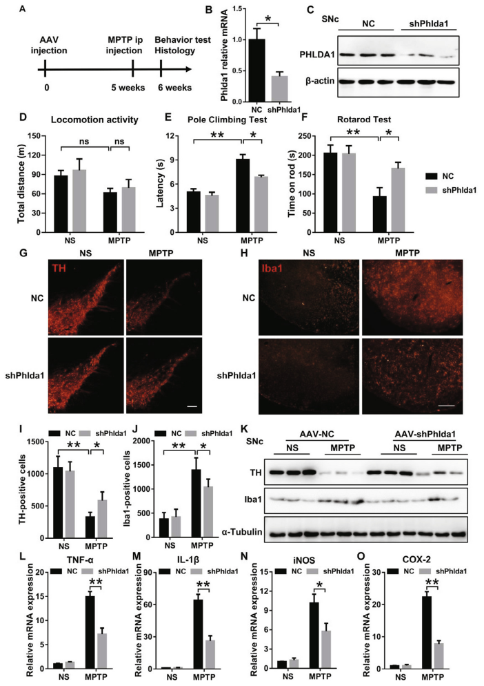
PD作為一種常見的年齡相關性神經退行性疾病,以黑質致密部(SNc)中多巴胺能(DA)神經元的進行性丟失為特征。小膠質細胞介導的神經炎癥在PD等神經退行性疾病的進展中發揮著重要作用。目前普遍認為,TLR4/TRAF6/NF-κB或MAPKs信號通路在小膠質細胞活化介導的神經炎癥的調節中發揮關鍵作用。已知PHLDA1(人Plecstrin同源域家族A成員 1,也稱T細胞死亡相關基因51,TDAG51)參與了對TLR(Toll樣受體)激活的免疫反應的調節,然而,PHLDA1在免疫應答中的確切分子信號和功能作用尚未完全闡明,特別是在小膠質細胞激活和神經退行性疾病中的功能作用尚不清楚。
研究人員發現在體內和體外小膠質細胞中,PHLDA1的表達在炎癥刺激下迅速增加。利用腺相關病毒(AAV)下調PHLDA1可改善MPTP誘導的小鼠運動缺陷并抑制神經炎癥。在體內,發現LPS誘導的TNF-α、IL-1β、iNOS和COX-2等促炎基因表達在PHLDA1敲除的小膠質細胞中降低。機制研究表明,LPS刺激后,小膠質細胞中PHLDA1表達增加,導致與TRAF6的直接相互作用,并增強其K63連接的泛素化介導的NF-κB信號通路激活。PHLDA1缺乏可干擾TRAF6 k63的泛素化并抑制小膠質細胞炎癥反應。本研究表明了PHLDA1與小膠質細胞介導的DA神經毒性有關,提示PHLDA1可能是一種有效的神經炎癥調節劑,為治療神經炎癥相關疾病(如PD)提供新的藥物靶點。
為探究PHLDA1在PD中的作用,研究人員利用AAV介導的shRNA對小鼠體內PHLDA1進行了敲降,5周后檢測發現AAV9-shPhlda1組小鼠,PHLDA蛋白與mRNA水平均顯著下降。感染小鼠給予MPTP誘導PD樣表型,發現抑制PHLDA1的表達無法改善小鼠基礎運動功能,但能顯著減弱MPTP誘導的行為損傷,對ShPhlda1小鼠中腦的TH免疫組化染色和免疫印跡進一步證實了其保護作用,這表明抑制PHLDA1的表達可顯著減輕MPTP所致的多巴胺能神經元和行為損傷。有趣的是,ShPhlda1小鼠SNc中Iba-1(小膠質細胞標志物)陽性細胞數量和總蛋白水平也降低,且ShPhlda1小鼠中炎性因子的表達降低。這些結果表明,SNc中PHLDA1的耗竭保護了DA神經元并抑制了神經炎癥,最終減弱了MPTP誘導的PD樣表型的發展。
圖5. SNc中PHLDA1敲除可顯著改善MPTP誘導的DA神經元損傷和運動障礙
· 案例四 ·
“Upregulation of KDM6B contributes to lipopolysaccharide-induced anxiety-like behavior via modulation of VGLL4 in mice ”
神經精神障礙如焦慮癥,近年來已發展成為日益嚴重的公共心理健康問題。有證據表明,LPS誘導的神經炎癥與焦慮樣行為之間存在因果關系,阻斷神經炎性介質已被認為是治療焦慮的一種潛在方法。近年來,表觀遺傳學被認為在神經精神障礙如焦慮癥中起著至關重要的作用,其中組蛋白H3K27me3去甲基化酶KDM6B作為一個關鍵的表觀遺傳調節因子,在炎癥、細胞分化、神經再生、癌癥以及中樞神經系統和行為反應等中發揮重要作用。然而,KDM6B在神經炎癥誘發的焦慮樣行為中的作用知之甚少。本研究探討了KDM6B在LPS誘導的焦慮樣行為中的潛在作用,并評估了其是否與VGLL4的調控有關。
首先,研究者使用LPS誘導小鼠焦慮樣行為,并測定小鼠海馬區和前額皮質中KDM6B和VGLL4的表達以及小鼠海馬區焦慮樣行為和神經炎癥的變化,發現海馬區KDM6B、VGLL4、IL-1β和Iba-1的表達水平呈LPS劑量依賴式增加,并伴隨焦慮樣行為的增加。接著,分析了KDM6B抑制劑GSK-J4對LPS誘導的焦慮樣行為的改變,發現GSK-J4 處理減弱了LPS誘導的 VGLL4、STAT3、IL-1β 和 Iba-1的上調,并減輕了焦慮樣行為。隨后,用AAV介導的VgLL4 shRNA 敲低VGLL4,阻止了LPS誘導的小鼠海馬區焦慮樣行為和STAT3、IL-1β 和 Iba-1 表達水平的增加。最后,發現小膠質細胞抑制劑-米諾環素(MNC)可以減弱LPS誘導的焦慮樣行為。本研究發現,LPS誘導的神經炎癥促進了海馬區中KDM6B 的激活,并且LPS誘導的焦慮樣行為與海馬區中KDM6B誘導VGLL4的上調有關。
圖6. 研究思路
為進一步探究VGLL4在LPS誘導的焦慮樣行為中的作用,作者在LPS注射前,使用AAV介導的VGLL4 shRNA對VGLL4進行敲低處理,通過曠場、迷宮等行為學測試發現,敲低VGLL4可以減輕LPS誘導的小鼠焦慮樣行為。此外,LPS誘導了海馬區STAT3(信號轉導和轉錄激活因子3)表達的增加,而這種增加在敲低VGLL4后被逆轉,并且VGLL4的敲低也顯著減弱了LPS誘導的海馬區IL-1β和Iba-1的表達。這些研究結果表明,VGLL4和海馬中的STAT3之間存在促進關系,VGLL4通過上調海馬中的STAT3來促進LPS誘導的焦慮樣行為。
圖7. VGLL4敲低對LPS誘導的焦慮樣行為和海馬中相關蛋白表達水平的影響