AAV在胰腺研究中的靶向策略(干貨&應用合集)
胰(yi)(yi)腺(xian)(xian)(xian)(xian)是重要的(de)分泌器官(guan),由外分泌組織(zhi)(zhi)(腺(xian)(xian)(xian)(xian)泡)、內分泌組織(zhi)(zhi)(胰(yi)(yi)島(dao))、胰(yi)(yi)管和(he)(he)血管組成,這些(xie)結構的(de)功(gong)能(neng)障礙會(hui)導致不同(tong)的(de)胰(yi)(yi)腺(xian)(xian)(xian)(xian)疾(ji)(ji)病(bing)發生。鑒于(yu)胰(yi)(yi)腺(xian)(xian)(xian)(xian)的(de)解剖(pou)位置和(he)(he)復雜結構,胰(yi)(yi)腺(xian)(xian)(xian)(xian)疾(ji)(ji)病(bing)的(de)基因治療(liao)需(xu)要針對不同(tong)胰(yi)(yi)腺(xian)(xian)(xian)(xian)部位進行(xing)有(you)效的(de)基因傳(chuan)遞。多項研究表明,相(xiang)比腺(xian)(xian)(xian)(xian)病(bing)毒(du)和(he)慢病(bing)毒(du)而言,腺(xian)(xian)相關病(bing)毒(du)更能有效轉導胰腺(xian)(xian),已(yi)作為一(yi)(yi)種(zhong)明星載體在(zai)胰腺(xian)(xian)研究中(zhong)展開應用(yong)。今天小V就帶(dai)大家(jia)一(yi)(yi)起學(xue)習一(yi)(yi)下(xia)rAAV在(zai)胰腺(xian)(xian)基因工程中(zhong)的選擇策略。
一、血清型的選擇
研究表(biao)明AAV8在胰腺中具有相(xiang)對較高的轉導效率。
Cheng H等研(yan)究(jiu)證明,AAV8對胰(yi)腺的(de)轉(zhuan)導效率(lv)優于(yu)AAV1、AAV2、AAV5血(xue)清型,且(qie)(qie)持續表達時間較長(chang)(圖1);進一(yi)步通過胰(yi)腺導管給藥觀察不(bu)同(tong)血(xue)清型的(de)組織分布(bu)發現AAV8可以高效轉(zhuan)導胰(yi)腺組織(圖2),并且(qie)(qie)轉(zhuan)導效率(lv)呈劑(ji)量依賴式增加(圖3)。
圖(tu)1.不同AAV血清型和(he)慢病毒對胰腺的轉導效率比較(jiao)
病(bing)毒:ssAAV1、2、5、8,LV
啟動子(zi):CMV
注射量:AAV:1011 VP;LV:1.5×107 IU
注射(she)方法:胰腺(xian)導管給藥
(Cheng, H., et al. J Biomed Sci, 2007.)
圖(tu)2. 不同血清(qing)型AAV經胰腺局(ju)部給(gei)藥后的組織分(fen)布
病毒:ssAAV1、2、5、8
啟動子:CMV
注射量:1011 VP
注射方法(fa):胰腺導(dao)管(guan)給藥
(Cheng, H., et al. J Biomed Sci, 2007.)
圖3. AAV1和(he)AAV8對胰腺轉(zhuan)導的劑量反應
病毒:ssAAV1、8
啟動子:CMV
注射量:108-1011 VP
注射方法(fa):胰腺導管給藥
· 維真AAV8感染小鼠胰腺效果圖 ·
(Insulin:紅色熒光(guang) GFP:綠色熒光(guang))
病毒產品(pin):AAV8-insulin-GFP
病(bing)毒用量:1012 vg
注(zhu)射方法:膽總管(十二指(zhi)腸(chang)壺腹開口處)
二、AAV載體的選擇
研(yan)究(jiu)表(biao)明scAAV對胰腺(xian)的(de)(de)轉(zhuan)導(dao)(dao)效率(lv)也較高,且不同(tong)血清型轉(zhuan)導(dao)(dao)效率(lv)與給(gei)藥(yao)方(fang)式、啟動子和注(zhu)射量等密切相關(guan)。體外(wai)感染分離的(de)(de)胰島(dao)時(shi)(shi),scAAV6的(de)(de)感染能力強(qiang)于scAAV1、scAAV2和scAAV8;通過(guo)全身給(gei)藥(yao)時(shi)(shi)(腹腔(qiang)體內(nei)(nei)注(zhu)射),scAAV8比scAAV6轉(zhuan)導(dao)(dao)效率(lv)強(qiang)(圖5);而通過(guo)胰腺(xian)導(dao)(dao)管給(gei)藥(yao)時(shi)(shi),scAAV6強(qiang)于scAAV8、9,可以有效轉(zhuan)導(dao)(dao)腺(xian)泡、導(dao)(dao)管、胰島(dao)在內(nei)(nei)的(de)(de)多(duo)種胰腺(xian)細胞(圖6)。
圖5.不同血清型dsAAV-CB-GFP載體(ti)對(dui)體(ti)外胰(yi)島和體(ti)內胰(yi)腺的轉導(dao)效率比較
病毒:scAAV1、2、5、6、8
啟動子:CB
注射(she)量:5×1011VG
注射方法:腹(fu)腔注射
(Wang, Z., et al. Diabetes, 2006.)
圖6.胰腺導管給藥時,scAAV6轉(zhuan)導效率強于scAAV8、9
病(bing)毒:scAAV6、8、9
啟動子:EF1α
注射量:1×1011VG
注射方法:胰(yi)腺導管給藥
(Quirin, K.A., et al.Mol Ther Methods Clin Dev, 2018.)
三、啟動子的(de)選擇(ze)
為了(le)在胰腺特(te)定細胞中實現AAV介導的(de)轉(zhuan)基因(yin)表達,可以選擇(ze)胰腺組織特(te)異(yi)性(xing)啟動(dong)子,目前(qian)文獻中推薦的(de)啟動(dong)子是胰腺β細胞特(te)異(yi)性(xing)啟動(dong)子Insulin和PDX1,可以有效介導基因(yin)在胰腺β細胞的(de)特(te)異(yi)表達。
四、注射方式的選擇
在胰(yi)腺研究(jiu)中(zhong),常用的(de)給(gei)藥(yao)方有腹腔注(zhu)射、靜脈(mo)注(zhu)射和(he)(he)胰(yi)腺導管(guan)(guan)內注(zhu)射。不(bu)同給(gei)藥(yao)方式會影響AAV載(zai)體對細胞的(de)轉(zhuan)導能(neng)力。研究(jiu)表明,與導管(guan)(guan)內給(gei)藥(yao)相比(bi),ssAAV8和(he)(he)ssAAV9載(zai)體對胰(yi)腺的(de)系(xi)統性(xing)給(gei)藥(yao)會導致其轉(zhuan)導率降低.(參考文獻(xian)“Safety and Efficacy of AAV Retrograde Pancreatic D)
因此,根(gen)據實驗目的選(xuan)擇合適的注(zhu)(zhu)射方(fang)(fang)式(shi)(shi)十分重(zhong)要。系統性給(gei)藥方(fang)(fang)式(shi)(shi)(腹腔注(zhu)(zhu)射和(he)靜脈注(zhu)(zhu)射)的操作(zuo)方(fang)(fang)式(shi)(shi)不再贅述,在此介紹一下胰(yi)腺導管內注(zhu)(zhu)射的操作(zuo)方(fang)(fang)式(shi)(shi)(僅供參考):
1、將小鼠進行麻(ma)醉后(hou)手術打開其腹腔,在(zai)膽囊(nang)底(di)部(bu)切一(yi)小口,將特定的導管(guan)插入膽囊(nang)管(guan)中;
2、將導(dao)管(guan)(guan)(guan)置入(ru)總膽(dan)管(guan)(guan)(guan),并在膽(dan)管(guan)(guan)(guan)和導(dao)管(guan)(guan)(guan)周圍用微鉗夾固定(ding),以(yi)防止載體反流(liu)進入(ru)肝臟;
3、將微(wei)鉗夾置(zhi)于Oddi括約肌上,避免載體(ti)漏入(ru)十二指腸(chang),將100μl AAV載體(ti)通過導(dao)管(guan)緩慢注(zhu)入(ru)胰管(guan),腺體(ti)均勻腫脹則證明給(gei)藥成功;
4、灌注(zhu)5min后取下(xia)上(shang)述兩個微(wei)鉗夾;
5、取出導管,手術縫合小鼠腹腔傷口。
6、術后,將小鼠放置在加熱(re)墊上待其(qi)恢復后放回籠子。
· 總結(jie) ·
在(zai)胰腺研(yan)究中,不同AAV血(xue)清型轉導(dao)效率與AAV載(zai)體選(xuan)擇、啟動子以及給藥方式(shi)等(deng)因素密切相(xiang)關:
①通過(guo)胰腺導管(guan)給(gei)藥方(fang)式,ssAAV8比ssAAV1、ssAAV2、ssAAV5轉導效(xiao)率強;
②通過(guo)全(quan)身給藥,scAAV8比scAAV6轉導效(xiao)率強;通過(guo)胰腺導管給藥方式(shi)時,scAAV6強于scAAV8、9;
③ssAAV8、9經(jing)胰腺導管給藥比經(jing)全身給藥轉(zhuan)導效(xiao)率強。
小V建議您(nin)實(shi)驗前根(gen)據(ju)實(shi)驗目(mu)的綜(zong)合選(xuan)擇(ze)合適的載體、血清型、啟動子和注射方式,以實(shi)現(xian)基因的高效長久表達。
客(ke)戶案(an)例分享1
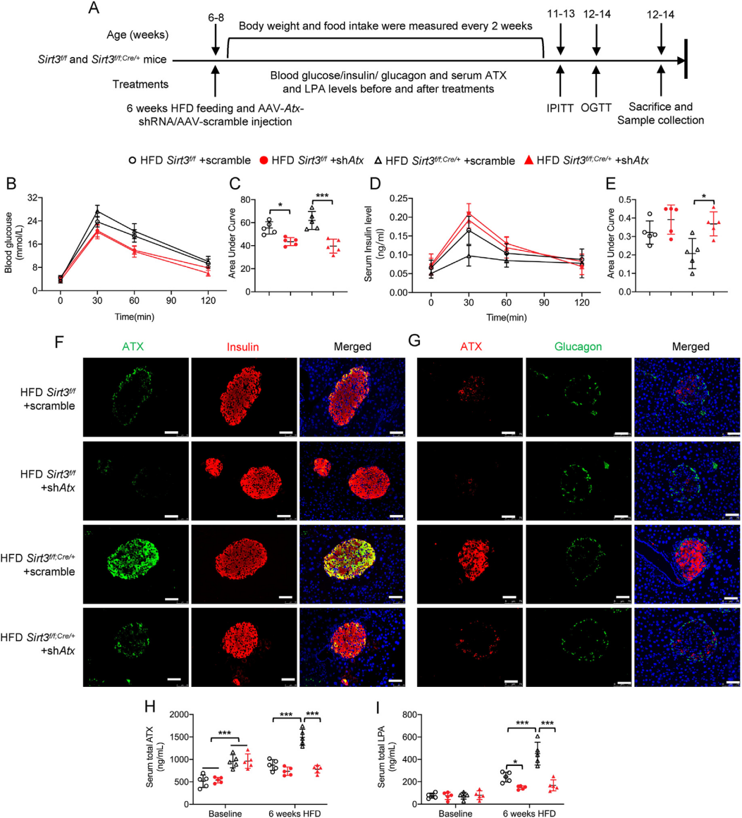
“Autotaxin signaling facilitates b cell dedifferentiation and dysfunction induced by Sirtuin 3 deficiency”(IF=6.448)
外周組織(zhi)β細胞(bao)功能(neng)缺陷和胰島(dao)素抵抗是2型糖(tang)尿病(bing)(T2D)的主(zhu)要病(bing)理(li)生理(li)學特征。β細胞(bao)去(qu)分(fen)化是導致β細胞(bao)功能(neng)缺陷進而促進T2D進展的因素之(zhi)一。研(yan)究表明,控制β細胞(bao)去(qu)分(fen)化可作為改善β細胞(bao)功能(neng)的一種(zhong)潛在治療策略。此外,多項研(yan)究證實胰島(dao)中SIRT3蛋白的表達(da)與β細胞(bao)功能(neng)障礙密切相關。
先前的(de)(de)(de)(de)研(yan)(yan)(yan)究(jiu)已發(fa)現,β細(xi)(xi)(xi)胞Sirt3特(te)異性敲除的(de)(de)(de)(de)小鼠(shu)在HFD喂食后(hou),糖耐(nai)量和(he)(he)胰島素分(fen)泌(mi)受損;胰島Sirt3缺失(shi)(shi)后(hou)Enpp2(又稱ATX)蛋白表達(da)增(zeng)強,Enpp2/ATX是(shi)一種(zhong)具(ju)有溶血磷脂酶活(huo)性的(de)(de)(de)(de)分(fen)泌(mi)酶,可產生溶血磷脂酸(LPA)。在此(ci)研(yan)(yan)(yan)究(jiu)中(zhong),作者(zhe)假設ATX/LPA通路(lu)的(de)(de)(de)(de)激活(huo)促(cu)進了Sirt3缺陷β細(xi)(xi)(xi)胞的(de)(de)(de)(de)去(qu)分(fen)化(hua),并(bing)將LPA或LPC(ATX可將其(qi)水解產生LPA)應用于Sirt3缺失(shi)(shi)的(de)(de)(de)(de)MIN6細(xi)(xi)(xi)胞系和(he)(he)小鼠(shu)胰島,以研(yan)(yan)(yan)究(jiu)LPA對β細(xi)(xi)(xi)胞去(qu)分(fen)化(hua)的(de)(de)(de)(de)影響及其(qi)潛在機制。
研究顯示在Sirt3缺失的(de)MIN6細(xi)胞(bao)(bao)和(he)(he)小(xiao)鼠胰(yi)島(dao)中,ATX表達上調導(dao)致(zhi)LPC增(zeng)加(jia),進(jin)而使LPA產生增(zeng)加(jia)。LPA的(de)增(zeng)加(jia)不僅(jin)誘(you)導(dao)了MIN6細(xi)胞(bao)(bao)和(he)(he)小(xiao)鼠胰(yi)島(dao)的(de)可(ke)逆去分(fen)化,而且還減(jian)少了葡(pu)萄糖刺激(ji)的(de)胰(yi)島(dao)素分(fen)泌(mi)。機制上,ATX/LPA通過誘(you)導(dao)JNK/p38 MAPK磷酸化促進(jin)β細(xi)胞(bao)(bao)脫分(fen)化。使用AAV8體(ti)內抑制ATX(AAV8-Atx-shRNA)可(ke)以改(gai)善HFD喂養的(de)Sirt3缺失小(xiao)鼠的(de)胰(yi)島(dao)素分(fen)泌(mi)并減(jian)少β細(xi)胞(bao)(bao)的(de)去分(fen)化。
圖7. Sirt3-ATX/LPA通路在(zai)胰腺(xian)β細(xi)胞去分化(hua)中的作(zuo)用機制
基因信息:Atx,外核苷酸焦磷酸酶/磷酸二酯酶蛋白家族成員
病毒產品:AAV8-Atx-shRNA、AAV8-scramble(insulin 1啟動子)
實驗動物:8周齡雄性小鼠
注射方式:腹腔注射
注射量:1×1012 genome copies
注射體積:100 μL
研(yan)究者使用腺相關病(bing)(bing)毒載(zai)體AAV8選擇性抑制(zhi)了ATX在正(zheng)常小鼠(shu)和Sirt3 f/f;Cre/+小鼠(shu)胰島中(zhong)的(de)(de)(de)(de)表達。病(bing)(bing)毒注射8周(zhou)(zhou)后(hou),進行6周(zhou)(zhou)的(de)(de)(de)(de)HFD喂食。胰島ATX蛋白水平的(de)(de)(de)(de)降低證明了AAV8病(bing)(bing)毒的(de)(de)(de)(de)有效傳(chuan)遞。隨后(hou)的(de)(de)(de)(de)多項實(shi)驗測試表明胰臟β細胞(bao)(bao)中(zhong)ATX的(de)(de)(de)(de)敲低不僅可以挽(wan)救(jiu)HFD誘(you)導(dao)的(de)(de)(de)(de)葡萄糖耐受不良,恢復胰島素(su)的(de)(de)(de)(de)分(fen)泌,還減弱了HFD誘(you)導(dao)的(de)(de)(de)(de)Sirt3 f/f;Cre/+小鼠(shu)中(zhong)JNK/p38 MAPK信號的(de)(de)(de)(de)激活(huo),抑制(zhi)β細胞(bao)(bao)的(de)(de)(de)(de)去分(fen)化(hua)。這些結果(guo)證實(shi)了ATX在體內對(dui)β細胞(bao)(bao)去分(fen)化(hua)的(de)(de)(de)(de)病(bing)(bing)理作(zuo)用。
圖8. Sirt3 f/f;Cre/+小鼠(shu)ATX的(de)特異性敲低改善了HFD誘(you)導的(de)葡(pu)萄糖耐受不(bu)良
圖(tu)9. Sirt3 f/f;Cre/+小鼠ATX的特異(yi)性敲低改善了HFD誘導的β細胞去分化(hua)
案例分享2
“HRD1 an important player in pancreatic β-cell failure and therapeutic target for type 2 diabetic mice”(IF=9.461)
2型糖(tang)尿病(bing)(bing)(T2D)是一種以(yi)血糖(tang)持(chi)續升高(gao)為特征的(de)(de)(de)(de)慢(man)性(xing)代謝(xie)性(xing)疾病(bing)(bing),研究(jiu)報道胰(yi)(yi)臟β細(xi)胞衰竭(jie)導(dao)致(zhi)的(de)(de)(de)(de)胰(yi)(yi)島(dao)(dao)素(su)(su)分泌不足與T2D的(de)(de)(de)(de)發生發展密(mi)切相(xiang)關。HRD1 (HMG-CoA reductase degradation 1),是內質(zhi)網(wang)應激(ji)相(xiang)關E3泛(fan)素(su)(su)連(lian)接酶的(de)(de)(de)(de)代表,通過(guo)靶向(xiang)并(bing)有效降解錯誤折疊的(de)(de)(de)(de)胰(yi)(yi)島(dao)(dao)素(su)(su)原維持(chi)胰(yi)(yi)島(dao)(dao)β細(xi)胞的(de)(de)(de)(de)功能,HRD1的(de)(de)(de)(de)缺失會導(dao)致(zhi)胰(yi)(yi)島(dao)(dao)素(su)(su)分泌(GSIS)受損。研究(jiu)報道HRD1在(zai) Akita糖(tang)尿病(bing)(bing)小鼠(shu)胰(yi)(yi)島(dao)(dao)中(zhong)表達上(shang)調。NCBI GEO數據庫的(de)(de)(de)(de)基因(yin)組數據顯示,T2D患(huan)者胰(yi)(yi)島(dao)(dao)細(xi)胞HRD1 mRNA水平升高(gao)。然而(er),HRD1在(zai)胰(yi)(yi)島(dao)(dao)β細(xi)胞中(zhong)的(de)(de)(de)(de)特異性(xing)病(bing)(bing)理作用仍不明確(que)。
大(da)量的(de)(de)(de)β細(xi)(xi)胞(bao)轉(zhuan)錄(lu)因(yin)子在成熟β細(xi)(xi)胞(bao)功(gong)能(neng)的(de)(de)(de)維(wei)持中(zhong)起著至關重要的(de)(de)(de)作用,其中(zhong),轉(zhuan)錄(lu)因(yin)子v-maf 肌腱膜(mo)纖(xian)維(wei)肉瘤癌基因(yin)同源物A(MafA)僅(jin)在胰腺(xian)β細(xi)(xi)胞(bao)中(zhong)表達(da),是(shi)β細(xi)(xi)胞(bao)形成和(he)功(gong)能(neng)所(suo)需的(de)(de)(de)關鍵因(yin)子。盡管泛(fan)素誘導(dao)的(de)(de)(de)降解是(shi)糖尿病條件下(xia)β細(xi)(xi)胞(bao)中(zhong)MafA減少的(de)(de)(de)主要原因(yin),但(dan)E3泛(fan)素連接酶在調節MafA活性中(zhong)的(de)(de)(de)具體作用仍有(you)待探索。
在(zai)(zai)(zai)(zai)本研究中(zhong),研究者發(fa)現HRD1在(zai)(zai)(zai)(zai)T2D病人和T2D小鼠胰島中(zhong)過度(du)表(biao)達。功(gong)能(neng)研究表(biao)明(ming),β細(xi)(xi)胞(bao)HRD1的(de)(de)特異性過表(biao)達引發(fa)了胰島素(su)分(fen)(fen)泌受損(sun),最終導致(zhi)(zhi)嚴重的(de)(de)高血糖(tang);相反,在(zai)(zai)(zai)(zai)糖(tang)尿病模型中(zhong),HRD1基因的(de)(de)下調改善了血糖(tang)控制(zhi)和反應。蛋白質組學(xue)分(fen)(fen)析表(biao)明(ming)HRD1與β細(xi)(xi)胞(bao)功(gong)能(neng)調控因子MafA可能(neng)存在(zai)(zai)(zai)(zai)相互作(zuo)用(yong)。機制(zhi)上,HRD1作(zuo)為(wei)E3泛素(su)連(lian)接酶,在(zai)(zai)(zai)(zai)糖(tang)尿病β細(xi)(xi)胞(bao)中(zhong)靶向MafA的(de)(de)泛素(su)化(hua)和降解,導致(zhi)(zhi)細(xi)(xi)胞(bao)質中(zhong)MafA的(de)(de)積累,并降低其(qi)在(zai)(zai)(zai)(zai)細(xi)(xi)胞(bao)核(he)中(zhong)的(de)(de)生(sheng)物功(gong)能(neng),進一步導致(zhi)(zhi)β細(xi)(xi)胞(bao)功(gong)能(neng)障(zhang)礙。本研究揭示了HRD1可作(zuo)為(wei)2型糖(tang)尿病的(de)(de)治(zhi)療靶點,確(que)立了靶向HRD1對T2D治(zhi)療的(de)(de)重要性。
基因信息:HRD1
病毒產品:AAV8-MIP–shHRD1–GFP、AAV8-MIP-HRD1-GFP、AAV8-GFP-control
病毒滴度:1012 GCP/mL
注射方式:胰腺導管內注射,6 μl/min
研究人員通過胰腺(xian)導(dao)管(guan)(guan)給藥AAV8-MIP-shHRD1-GFP,注射入雄(xiong)性C57BL / 6J小(xiao)鼠胰腺(xian)導(dao)管(guan)(guan),特異(yi)性敲低小(xiao)鼠β細(xi)胞(bao)中(zhong)的HRD1,免疫熒(ying)光證實了AAV載體在體內的有效傳(chuan)遞(di)(圖10)。
圖10. 胰腺導管(guan)給藥AAV在體(ti)內的(de)有效傳遞
隨后(hou)作者將AAV8-MIP-shHRD1注射入HFD飼喂的糖(tang)尿病(bing)小(xiao)鼠(shu)胰(yi)腺導管(guan),2周(zhou)后(hou),糖(tang)尿病(bing)小(xiao)鼠(shu)空(kong)腹血糖(tang)明(ming)顯(xian)(xian)下降。4周(zhou)后(hou),糖(tang)耐量試(shi)驗(Intraperitoneal Glucose Tolerance Test,IPGTT)結果(guo)顯(xian)(xian)示糖(tang)尿病(bing)小(xiao)鼠(shu)血糖(tang)反應(ying)和(he)血清胰(yi)島素水平明(ming)顯(xian)(xian)改(gai)善。AAV-shHRD1注射db/db小(xiao)鼠(shu)的葡萄糖(tang)反應(ying)也有改(gai)善。綜上結果(guo)表(biao)明(ming)HRD1在胰(yi)島β細胞功(gong)能(neng)障礙和(he)糖(tang)尿病(bing)中發揮重要作用。
圖11. 抑制HRD1可改善糖尿病小鼠高血糖和(he)葡萄糖耐受(shou)不良(liang)
研究(jiu)人員通過胰(yi)(yi)腺導管(guan)內注射AAV8-MIP-HRD1,注射后胰(yi)(yi)島(dao)HRD1蛋白水平(ping)(ping)明顯升(sheng)高,小鼠的空腹血糖和(he)復(fu)餐血糖水平(ping)(ping)顯著升(sheng)高,獲得β細(xi)胞(bao)HRD1特異性過表(biao)達小鼠。IPGTT結(jie)(jie)果(guo)(guo)顯示糖代謝嚴重(zhong)受損,HRD1特異性過表(biao)達的小鼠血漿胰(yi)(yi)島(dao)素水平(ping)(ping)表(biao)現紊(wen)亂(luan)。上述(shu)結(jie)(jie)果(guo)(guo)表(biao)明β細(xi)胞(bao)HRD1上調(diao)可誘(you)發(fa)高血糖并(bing)損傷胰(yi)(yi)島(dao)素的分泌。
圖12. HRD1過表達(da)引(yin)發高血糖(tang)和(he)葡萄糖(tang)耐受不良
案例分享(xiang) 3
“Inhibition of miR-155 reduces impaired autophagy and improves prognosis in an experimental pancreatitis mouse model”(IF=8.469)
急性胰腺(xian)炎(AP)是(shi)一(yi)種胰腺(xian)炎癥(zheng)疾病(bing),其特征(zheng)是(shi)蛋(dan)白酶異常(chang)激活(huo)、實質損(sun)傷(shang)、胰腺(xian)自(zi)消化、腺(xian)泡細胞凋亡(wang)和壞死以及(ji)強烈(lie)的(de)(de)(de)(de)炎癥(zheng)反應。AP的(de)(de)(de)(de)早(zao)期階段(duan),胰腺(xian)的(de)(de)(de)(de)損(sun)傷(shang)和炎癥(zheng)會引起全(quan)身(shen)炎癥(zheng)反應綜(zong)合征(zheng)(SIRS),可(ke)導致單個(ge)或(huo)多個(ge)器官衰竭,這也正(zheng)是(shi)AP早(zao)期發病(bing)和死亡(wang)的(de)(de)(de)(de)主要原因。然而,AP引起的(de)(de)(de)(de)器官衰竭的(de)(de)(de)(de)病(bing)理(li)機制還尚(shang)未闡明。
MiR-155是(shi)一種在(zai)炎癥反應促進和(he)抗炎通路激活抑制中(zhong)(zhong)發揮重(zhong)要作(zuo)用的(de)miRNA,已有研(yan)究(jiu)表(biao)(biao)明,miR155在(zai)胰腺炎樣本中(zhong)(zhong)表(biao)(biao)達上調(diao)(diao)。已知自噬受損可促進酶原激活、腺泡細(xi)胞分泌異常、細(xi)胞死亡和(he)炎癥反應進而加重(zhong)AP;此(ci)外,有研(yan)究(jiu)表(biao)(biao)明miR-155在(zai)多(duo)種疾(ji)病中(zhong)(zhong)促進自噬。本研(yan)究(jiu)旨在(zai)通過調(diao)(diao)節自噬探究(jiu)miR-155對AP病程的(de)影響(xiang)。
基因信息:miR-155
病毒產品:AAV9-miR-155、AAV9-miR-155 sponge
注射體積:病毒稀釋液50 μL
注射方式:尾靜脈注射
檢測時間:注射3周后
首先,本研(yan)(yan)究構建了(le)AP小(xiao)鼠(shu)(shu)模(mo)型,利(li)用AAV9載體(ti)介導miR-155和miR-155 sponge在(zai)AP小(xiao)鼠(shu)(shu)胰腺(xian)中進行(xing)有效傳遞,發現miR-155靶蛋白TAB2的(de)(de)表(biao)達(da)(da)受到明顯調(diao)控。此(ci)外,miR-155表(biao)達(da)(da)的(de)(de)調(diao)節(jie)可以(yi)影響蛙(wa)皮素誘(you)導的(de)(de)AP嚴重程度,進一步研(yan)(yan)究發現沉默miR-155可以(yi)抑(yi)制(zhi)不能(neng)(neng)與溶酶體(ti)融合的(de)(de)自(zi)噬小(xiao)體(ti)的(de)(de)積累,并通過靶向TAB2減少(shao)胰腺(xian)炎(yan)癥,從而(er)改善AP模(mo)型小(xiao)鼠(shu)(shu)的(de)(de)胰腺(xian)和肺損傷。此(ci)外,自(zi)噬抑(yi)制(zhi)劑3-MA可以(yi)減少(shao)自(zi)噬小(xiao)體(ti)的(de)(de)異(yi)常積累,從而(er)減輕因miR-155水平(ping)升(sheng)高而(er)加(jia)重的(de)(de)胰腺(xian)損傷。本研(yan)(yan)究表(biao)明調(diao)節(jie)miR-155的(de)(de)表(biao)達(da)(da)可能(neng)(neng)是治療或預防胰腺(xian)炎(yan)的(de)(de)一種潛在(zai)策略。
圖(tu)13. AP中miR-155和(he)自噬的調(diao)節(jie)機制
研究者通過(guo)小鼠尾(wei)靜脈注射AAV介導(dao)的(de)miR-155和miR-155 sponge,3周后檢測miR-155的(de)表(biao)達量,發(fa)現(xian)AAV9介導(dao)的(de)miR-155在胰腺中有效傳遞,并(bing)且高滴度的(de)AAV9對miR-155的(de)表(biao)達影響更為顯著(zhu)(圖14)。
圖14. AAV9介導的miR-155在(zai)胰(yi)腺中有效傳(chuan)遞
進一步(bu)研(yan)究(jiu)miR-155的調(diao)控對(dui)(dui)蛙(wa)(wa)皮素(su)誘導的AP程度(du)影響,通(tong)過胰腺水腫、炎(yan)癥細胞浸潤、腺泡細胞的病(bing)理改變以及淀粉酶和脂肪(fang)酶水平,發現(xian)上調(diao)miR-155可(ke)(ke)以加重蛙(wa)(wa)皮素(su)誘導的AP嚴重程度(du),而下調(diao)miR-155可(ke)(ke)能對(dui)(dui)實驗(yan)性胰腺炎(yan)具有(you)保護作用。
圖15. miR-155表達的調控影響蛙皮素誘(you)導(dao)的AP嚴重程(cheng)度(du)