急(ji)性腎損(sun)傷(shang)(Acute kidney injury, AKI)是(shi)一種發(fa)病率(lv)(lv)和死亡率(lv)(lv)均較(jiao)高(gao)的常見疾(ji)病,缺血(xue)/再灌注損(sun)傷(shang)(ischemia/reperfusion injury, IRI)、敗血(xue)癥(zheng)(zheng)或毒素引起的急(ji)性和慢性免(mian)疫反應會導(dao)致AKI。程序性細(xi)(xi)胞死亡因子4(PDCD4)是(shi)一種多(duo)功能的腫(zhong)瘤抑制(zhi)因子,并參與炎癥(zheng)(zheng)的誘導(dao),但(dan)其(qi)(qi)(qi)在(zai)AKI中的作用(yong)和機制(zhi)尚不清楚。據報道,NOTCH1信號通路的過度激活參與腫(zhong)瘤的形成(cheng)、腎臟(zang)纖維(wei)化及足(zu)細(xi)(xi)胞損(sun)傷(shang),表明其(qi)(qi)(qi)在(zai)腎臟(zang)中發(fa)揮重要作用(yong),但(dan)其(qi)(qi)(qi)具體調控機制(zhi)尚不明確。
在本(ben)研究中(zhong),作者采用(yong)腎(shen)(shen)缺血再(zai)灌注損傷(IRI)和(he)順鉑(bo)誘(you)導的(de)(de)(de)AKI小鼠模型(xing),發(fa)現PDCD4在AKI小鼠中(zhong)表達(da)豐富,其缺失(shi)可顯著改(gai)善(shan)AKI小鼠的(de)(de)(de)腎(shen)(shen)功能障礙和(he)炎癥反應,不僅(jin)如此,急(ji)性腎(shen)(shen)小管壞死患(huan)者的(de)(de)(de)腎(shen)(shen)臟活檢中(zhong)也發(fa)現PDCD4表達(da)上調。進(jin)一步(bu)研究發(fa)現,酪氨(an)酸(suan)激酶(mei)家(jia)族(zu)成員Fgr的(de)(de)(de)過(guo)表達(da)可顯著加重AKI小鼠模型(xing)的(de)(de)(de)病(bing)癥,并消除了(le)PDCD4缺失(shi)對腎(shen)(shen)臟的(de)(de)(de)保(bao)護(hu)作用(yong)。機制上,PDCD4通(tong)過(guo)磷酸(suan)化STAT3正向調控FGR/ NOTCH1介(jie)導的(de)(de)(de)細胞(bao)凋亡(wang)和(he)炎癥通(tong)路進(jin)而加重AKI。全身給藥(yao)帕納替尼(ponatinib,一種酪氨(an)酸(suan)激酶(mei)抑制劑)可阻斷該通(tong)路改(gai)善(shan)小鼠腎(shen)(shen)損傷。本(ben)研究揭示(shi)了(le)PDCD4在AKI中(zhong)的(de)(de)(de)作用(yong)和(he)分子機制,提示(shi)在多(duo)個水平上靶向PDCD4信號通(tong)路可能是(shi)治療AKI的(de)(de)(de)有效策略,為開發(fa)改(gai)善(shan)AKI的(de)(de)(de)療法提供(gong)了(le)新見解。
病毒產品 | rAAV9-Fgr-GFP & rAAV9-GFP |
---|---|
病毒滴度 | 8.0 x 10E12 vg/mL |
注射方式 | 腎實質注射 |
注射劑量 | 6 x 10E11 vg |
為探究Fgr是否是連接PDCD4和AKI炎癥反應間的關鍵調節因子,作者將rAAV9-Fgr-GFP通過腎實質注入Pdcd4-/-缺血小鼠體內,1個月后通過熒光顯微鏡觀察到強烈的綠色熒光,Western Blot也證實了Fgr成功過表達(圖2)。
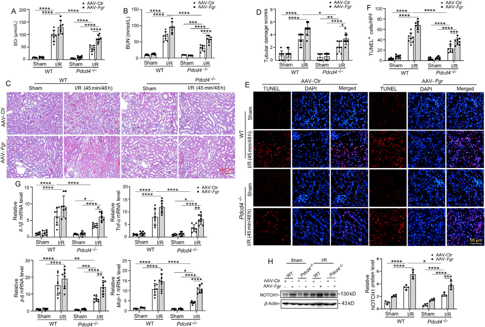
如圖3所示,FGR的過表達消除了Pdcd4-/-缺血小鼠的腎損傷減輕癥狀,具體表現為血清肌酐SCr和血尿素氮BUN升高,腎形態損傷惡化,細胞死亡、炎癥反應以及巨噬細胞、中性粒細胞浸潤增強。重要的是,FGR的過表達還逆轉了Pdcd4-/-缺血小鼠(shu)NOTCH1的(de)下(xia)調。上述結(jie)果(guo)表明Fgr在(zai)AKI中是PDCD4和炎癥反應(ying)的(de)關鍵調節因子。
慢(man)性腎(shen)臟病導致的(de)腎(shen)纖維化(hua)(hua)(hua)是終末期腎(shen)衰竭(尿(niao)毒癥)的(de)主要(yao)原因(yin)。研究表(biao)明,轉(zhuan)(zhuan)化(hua)(hua)(hua)生長因(yin)子TGF-β1信號通(tong)路(lu)(lu)在(zai)腎(shen)間(jian)質纖維化(hua)(hua)(hua)過程中(zhong)起到重要(yao)作用,在(zai)TGF-β刺(ci)激下,信號轉(zhuan)(zhuan)運蛋(dan)白Smad3的(de)磷酸化(hua)(hua)(hua)是整個TGF-β/Smad3通(tong)路(lu)(lu)活化(hua)(hua)(hua)的(de)關(guan)鍵環(huan)節(jie)。然(ran)而敲除(chu)Smad3治療腎(shen)纖維化(hua)(hua)(hua)的(de)同時也會引發自(zi)身免疫(yi)性疾病,因(yin)此(ci),尋找一種能抑制(zhi)TGF-β/Smad通(tong)路(lu)(lu)減輕(qing)腎(shen)纖維化(hua)(hua)(hua)而又不損害免疫(yi)系(xi)統的(de)替代(dai)方法是至關(guan)重要(yao)的(de)。研究表(biao)明lncRNA在(zai)腎(shen)臟疾病的(de)發病機制(zhi)中(zhong)發揮關(guan)鍵作用,然(ran)而研究大多針對小鼠(shu)lncRNA,關(guan)于lncRNA在(zai)人腎(shen)臟中(zhong)的(de)作用研究相對較少。此(ci)外,lncRNA在(zai)調節(jie)人類腎(shen)纖維化(hua)(hua)(hua)中(zhong)的(de)生物學(xue)作用也尚不清楚。
在(zai)本(ben)研究(jiu)(jiu)中(zhong),作者用TGF-β進行(xing)誘導,并通(tong)過(guo)高通(tong)量篩選技術,觀察腎小(xiao)(xiao)管上皮細胞中(zhong)差(cha)異(yi)表達(da)(da)(da)的(de)lncRNA的(de)表達(da)(da)(da),發(fa)(fa)現在(zai)TGF-β刺(ci)激下lnc-TSI的(de)表達(da)(da)(da)顯著增加。在(zai)生(sheng)物學功能上,研究(jiu)(jiu)者發(fa)(fa)現lnc-TSI通(tong)過(guo)特(te)異(yi)性抑制Smad3的(de)磷(lin)酸化負向調控(kong)TGF-β/Smad3信號通(tong)路。分子機(ji)制研究(jiu)(jiu)發(fa)(fa)現,lnc-TSI可以通(tong)過(guo)結合(he)Smad3的(de)MH2結構域而阻止TGFβ I型受(shou)體和Smad3的(de)結合(he)。動物實驗表明,通(tong)過(guo)腺(xian)相關病毒AAV9實現人源(yuan)基因lnc-TSI在(zai)小(xiao)(xiao)鼠腎臟(zang)中(zhong)的(de)過(guo)表達(da)(da)(da)有效(xiao)防治了小(xiao)(xiao)鼠腎纖(xian)維化模(mo)型的(de)發(fa)(fa)生(sheng)發(fa)(fa)展。本(ben)研究(jiu)(jiu)為腎纖(xian)維化的(de)治療(liao)提(ti)供了一個新的(de)潛(qian)在(zai)靶點。
基因名稱 | 長非編碼RNA lnc-TSI |
---|---|
病毒產品 | AAV9-lnc-TSI-GFP |
注射方式 | 左腎靜脈注射 |
注射量 | 100μL病毒稀釋液 (1x10E12 vg/只) |
研究(jiu)者采用(yong)單(dan)側(ce)輸尿管結扎(Unilateral Ureteral Obstruction, UUO)方(fang)法(fa)(fa),于術(shu)前一(yi)周(zhou)進(jin)行(xing)小(xiao)(xiao)鼠(shu)腎(shen)(shen)靜脈(mo)注射。用(yong)生理鹽水將10μL腺相關(guan)病毒(du)(AAV9-lnc-TSI,1×10E14 vg/mL)稀釋(shi)至100μL體積(ji),每(mei)只小(xiao)(xiao)鼠(shu)使(shi)用(yong)100μL病毒(du)稀釋(shi)液(ye),于造模一(yi)周(zhou)后處死(si)小(xiao)(xiao)鼠(shu)。Northern blot實驗證明,這種感(gan)(gan)染方(fang)法(fa)(fa)可(ke)以使(shi)lnc-TSI主(zhu)要表達(da)于腎(shen)(shen)臟中。同時,使(shi)用(yong)RNA原(yuan)位雜交發現,病毒(du)感(gan)(gan)染使(shi)lnc-TSI主(zhu)要表達(da)于腎(shen)(shen)皮質(zhi)的腎(shen)(shen)小(xiao)(xiao)管上皮細(xi)胞(bao)(bao)中,皮質(zhi)中被感(gan)(gan)染成功的細(xi)胞(bao)(bao)百分比(bi)約為40-60%。
Northern blot結(jie)果顯示,lnc-TSI在小鼠腎臟中(zhong)成功(gong)過表達(da)。并且,在小鼠腎臟中(zhong)特異過表達(da)lnc-TSI可以(yi)有效(xiao)減輕單側輸尿管結(jie)扎(UUO)所致的腎間質纖(xian)維(wei)化,表現為腎間質纖(xian)維(wei)化評分(fen)(TIF index)降低和腎小管中(zhong)pSmad3蛋(dan)白(bai)的表達(da)下降。
糖尿病腎(shen)病(DN)是糖尿病的嚴重并(bing)發(fa)癥,金(jin)(jin)絲桃(tao)苷(gan)已(yi)被廣泛報道可用(yong)于(yu)改(gai)善糖尿病相關(guan)疾病,但金(jin)(jin)絲桃(tao)苷(gan)調(diao)控DN的具體作用(yong)及(ji)機制(zhi)尚未明(ming)確。現有研究表明(ming),金(jin)(jin)絲桃(tao)苷(gan)可通(tong)過調(diao)節(jie)microRNA或靶向AKT/ mTOR通(tong)路調(diao)控DN進(jin)展,此外,在DN中某(mou)些miRNAs能(neng)靶向Wnt/b-catenin信號通(tong)路,而(er)這一通(tong)路的激活有助于(yu)腎(shen)臟的保護。
本研究中,作者通過建立糖尿病腎病小鼠模型,檢測細胞外基質積累、炎癥反應和細胞凋亡情況,發現金絲桃苷不僅能減輕高糖誘導的細胞損傷,還能改善糖尿病癥狀和腎功能障礙。機制上,miR-499-5p是腺瘤性息肉病基因APC (Wnt信號通路的負調控因子) 的(de)(de)(de)上游負調節因子,金絲桃苷通(tong)(tong)過誘導miR-499-5p的(de)(de)(de)上調抑制APC的(de)(de)(de)表達(da),繼而激活Wnt/b-catenin信號通(tong)(tong)路。本研究揭示(shi)了金絲桃苷通(tong)(tong)過靶向miR-499-5p/APC通(tong)(tong)路改善(shan)糖尿(niao)病(bing)腎病(bing),為糖尿(niao)病(bing)腎病(bing)的(de)(de)(de)治(zhi)療提(ti)供(gong)了一(yi)種潛在(zai)的(de)(de)(de)策(ce)略。
病毒產品 |
AAV9-miR-499-5p & AAV9-APC |
---|---|
實驗動物 | 6-8周齡C57BL/6 雄性小鼠 |
注射方式 | 左腎靜脈注射 |
注射量 | 1x10E12 copies |
檢測時間 | 4周后 |
為探究金絲桃苷的具體調控機制,研究人員將AAV9-miR-499-5p及AAV9-APC通過腎靜脈注射至小鼠左腎組織中,RT-qPCR檢測證實miR-499-5p及APC在小鼠左腎組織中成功過表達(圖(tu)6)。數據(ju)表明miR-499-5p和APC的(de)(de)過表達對糖尿病(bing)腎(shen)病(bing)小鼠(shu)的(de)(de)血糖、體重及(ji)血壓等指(zhi)標均無影響。此外,miR-499-5p對糖尿病(bing)腎(shen)病(bing)小鼠(shu)病(bing)癥的(de)(de)抑制作用(yong)可被APC的(de)(de)過表達抵消(圖(tu)7)。