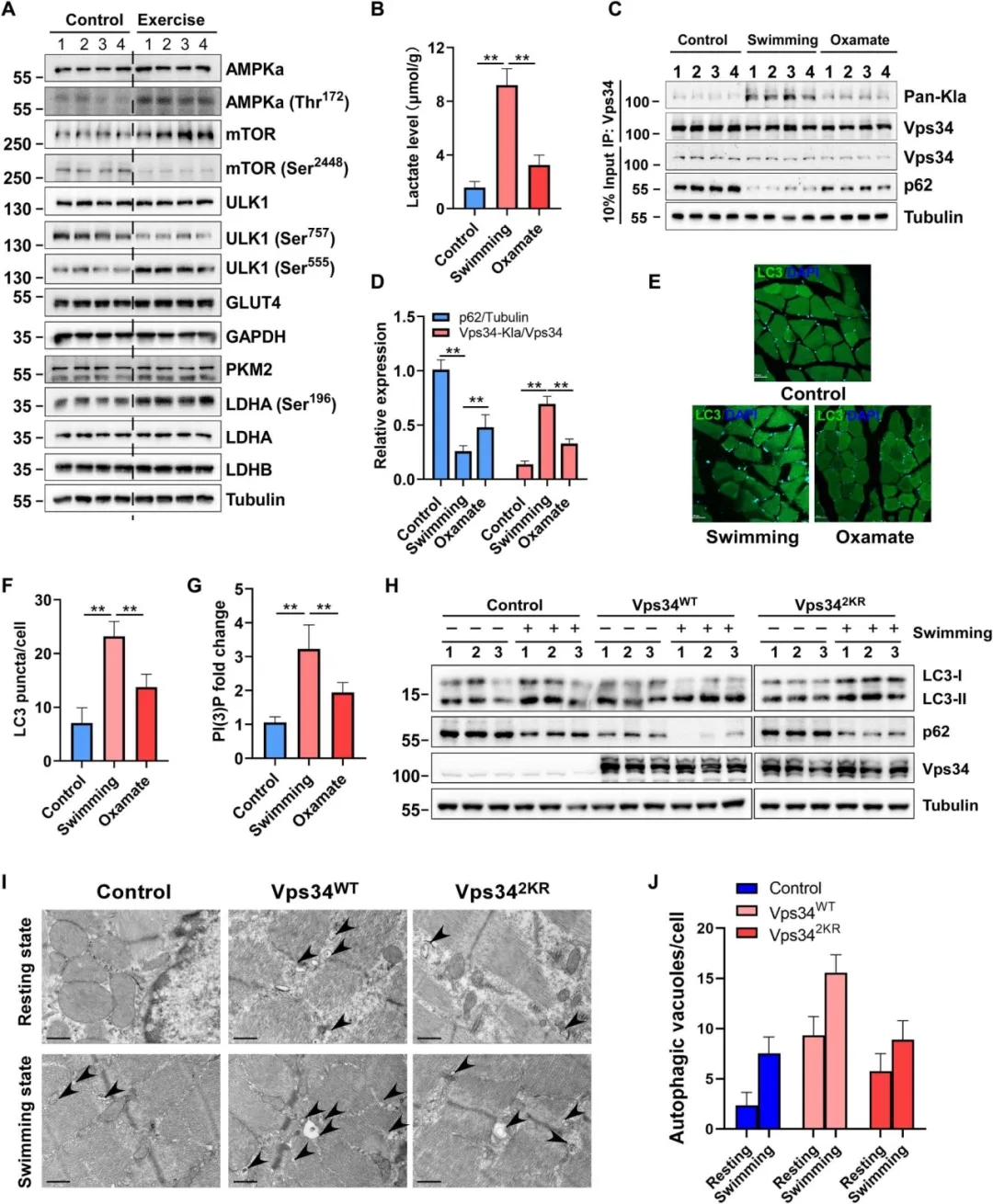
自噬(shi)(shi)(shi)是一(yi)種進(jin)化(hua)(hua)(hua)上非常保守的(de)(de)(de)(de)由溶酶(mei)(mei)(mei)體(ti)(ti)介導(dao)的(de)(de)(de)(de)生物(wu)降解過程(cheng),對細(xi)胞(bao)(bao)內穩態(tai)(tai)具有重要的(de)(de)(de)(de)調(diao)控(kong)作(zuo)用(yong)。自噬(shi)(shi)(shi)過程(cheng)由復雜的(de)(de)(de)(de)分子(zi)網絡調(diao)控(kong),包括UNC-51樣激(ji)酶(mei)(mei)(mei)1(ULK1)復合物(wu)、III類磷脂酰(xian)肌醇3-激(ji)酶(mei)(mei)(mei)(PI3K)復合物(wu)及多種自噬(shi)(shi)(shi)相關基(ji)因(yin)。此(ci)外,磷酸(suan)(suan)化(hua)(hua)(hua)、糖基(ji)化(hua)(hua)(hua)、泛素化(hua)(hua)(hua)和(he)乙酰(xian)化(hua)(hua)(hua)等在(zai)內的(de)(de)(de)(de)翻譯后修飾(PTMs)也介導(dao)自噬(shi)(shi)(shi)發生。最近的(de)(de)(de)(de)研究表(biao)(biao)明(ming),乳酸(suan)(suan)可以(yi)(yi)驅動(dong)組蛋(dan)白(bai)(bai)和(he)非組蛋(dan)白(bai)(bai)的(de)(de)(de)(de)賴氨酸(suan)(suan)乳酸(suan)(suan)化(hua)(hua)(hua),是一(yi)種新的(de)(de)(de)(de)翻譯后修飾,并(bing)以(yi)(yi)糖酵(jiao)解依賴的(de)(de)(de)(de)方式(shi)調(diao)節巨噬(shi)(shi)(shi)細(xi)胞(bao)(bao)、體(ti)(ti)細(xi)胞(bao)(bao)、癌細(xi)胞(bao)(bao)和(he)腦細(xi)胞(bao)(bao)的(de)(de)(de)(de)基(ji)因(yin)表(biao)(biao)達(da)和(he)蛋(dan)白(bai)(bai)活性(xing)。然而,乳酸(suan)(suan)化(hua)(hua)(hua)是否參與調(diao)節自噬(shi)(shi)(shi)機(ji)(ji)制目前尚不(bu)清(qing)楚。華東(dong)理工大學的(de)(de)(de)(de)研究團隊發現(xian)ULK1通過磷酸(suan)(suan)化(hua)(hua)(hua)乳酸(suan)(suan)脫(tuo)氫酶(mei)(mei)(mei)A(LDHA)促進(jin)乳酸(suan)(suan)產生,并(bing)進(jin)一(yi)步乳酸(suan)(suan)化(hua)(hua)(hua)Vps34激(ji)活其(qi)激(ji)酶(mei)(mei)(mei)活性(xing),促進(jin)細(xi)胞(bao)(bao)自噬(shi)(shi)(shi)發生和(he)內體(ti)(ti)-溶酶(mei)(mei)(mei)體(ti)(ti)降解途徑,揭示(shi)了糖酵(jiao)解代謝產物(wu)乳酸(suan)(suan)調(diao)控(kong)細(xi)胞(bao)(bao)自噬(shi)(shi)(shi)的(de)(de)(de)(de)新機(ji)(ji)制,以(yi)(yi)及Vps34乳酸(suan)(suan)化(hua)(hua)(hua)在(zai)肌肉運動(dong)穩態(tai)(tai)和(he)腫瘤進(jin)展中的(de)(de)(de)(de)作(zuo)用(yong)。
糖(tang)基(ji)化相關蛋白(bai)異常先天性(xing)肌營(ying)養(yang)(yang)不(bu)(bu)良(liang)(liang)(dystroglycanopathy)是(shi)一組新生兒或嬰兒期起病、具有明顯(xian)(xian)臨床表現和(he)遺傳(chuan)異質性(xing)的(de)(de)(de)肌營(ying)養(yang)(yang)不(bu)(bu)良(liang)(liang)性(xing)疾(ji)病,FKRP基(ji)因的(de)(de)(de)突(tu)變(bian)易(yi)導(dao)致dystroglycanopathy,疾(ji)病嚴重(zhong)(zhong)程度從輕度LGMD2I到重(zhong)(zhong)度CMD。近年來,針對(dui)該類疾(ji)病的(de)(de)(de)AAV基(ji)因治(zhi)(zhi)(zhi)療(liao)(liao)和(he)ribitol(核糖(tang)醇(chun)(chun))治(zhi)(zhi)(zhi)療(liao)(liao)均(jun)顯(xian)(xian)示出顯(xian)(xian)著的(de)(de)(de)療(liao)(liao)效(xiao),然而每種治(zhi)(zhi)(zhi)療(liao)(liao)方(fang)法(fa)都有其優(you)缺點。Atrium Health卡羅來納醫療(liao)(liao)中心(xin)的(de)(de)(de)研究(jiu)團(tuan)隊在FKRP-P448L突(tu)變(bian)小鼠中檢測了(le)AAV基(ji)因治(zhi)(zhi)(zhi)療(liao)(liao)和(he)ribitol的(de)(de)(de)聯合治(zhi)(zhi)(zhi)療(liao)(liao)效(xiao)果(guo)。研究(jiu)結果(guo)證實(shi),長(chang)期單(dan)獨(du)使用核糖(tang)醇(chun)(chun)治(zhi)(zhi)(zhi)療(liao)(liao)可以改(gai)善(shan)營(ying)養(yang)(yang)不(bu)(bu)良(liang)(liang)小鼠的(de)(de)(de)病理、肌肉功能和(he)壽命,但(dan)聯合AAV-FKRP基(ji)因治(zhi)(zhi)(zhi)療(liao)(liao)比(bi)單(dan)獨(du)治(zhi)(zhi)(zhi)療(liao)(liao)更有效(xiao),揭示了(le)核糖(tang)醇(chun)(chun)與(yu)AAV基(ji)因療(liao)(liao)法(fa)聯合治(zhi)(zhi)(zhi)療(liao)(liao)FKRP相關肌營(ying)養(yang)(yang)不(bu)(bu)良(liang)(liang)的(de)(de)(de)潛在益處。
線(xian)粒(li)(li)體(ti)(ti)(ti)Ca2+單向轉運(yun)蛋白(MCU)復合物介導(dao)(dao)(dao)急性(xing)線(xian)粒(li)(li)體(ti)(ti)(ti)Ca2+內流。在骨骼(ge)(ge)肌(ji)(ji)中(zhong),MCU通過直接增強(qiang)線(xian)粒(li)(li)體(ti)(ti)(ti)中(zhong)關鍵代(dai)謝酶的(de)(de)(de)(de)活性(xing),將Ca2+信號傳導(dao)(dao)(dao)與能(neng)(neng)量產生(sheng)聯系起來。辛辛那提兒童醫院的(de)(de)(de)(de)研究(jiu)(jiu)人員通過建立胚胎、出生(sheng)后和(he)成(cheng)年(nian)時期骨骼(ge)(ge)肌(ji)(ji)中(zhong)靶(ba)向缺失(shi)MCU的(de)(de)(de)(de)小(xiao)(xiao)鼠(shu)(shu)模型,研究(jiu)(jiu)了MCU在骨骼(ge)(ge)肌(ji)(ji)發育和(he)代(dai)謝功(gong)能(neng)(neng)中(zhong)的(de)(de)(de)(de)作用。研究(jiu)(jiu)結果表明Mcu的(de)(de)(de)(de)缺失(shi)不會影響(xiang)肌(ji)(ji)肉的(de)(de)(de)(de)生(sheng)長和(he)成(cheng)熟,也不會引(yin)起病理(li),小(xiao)(xiao)鼠(shu)(shu)骨骼(ge)(ge)肌(ji)(ji)特異性(xing)Mcu缺失(shi)也不影響(xiang)肌(ji)(ji)纖維細(xi)胞內Ca2+處理(li),但(dan)抑制了Ca2+刺激的(de)(de)(de)(de)急性(xing)線(xian)粒(li)(li)體(ti)(ti)(ti)Ca2+內流和(he)線(xian)粒(li)(li)體(ti)(ti)(ti)呼吸,導(dao)(dao)(dao)致(zhi)小(xiao)(xiao)鼠(shu)(shu)急性(xing)運(yun)動能(neng)(neng)力下(xia)(xia)降。然而(er),Mcu的(de)(de)(de)(de)損失(shi)也導(dao)(dao)(dao)致(zhi)疲勞(lao)條(tiao)件(jian)下(xia)(xia)肌(ji)(ji)肉性(xing)能(neng)(neng)的(de)(de)(de)(de)增強(qiang),優先(xian)轉向脂肪酸代(dai)謝,導(dao)(dao)(dao)致(zhi)體(ti)(ti)(ti)脂隨著年(nian)齡的(de)(de)(de)(de)增長而(er)減少(shao)。總之(zhi),這些結果表明,MCU介導(dao)(dao)(dao)的(de)(de)(de)(de)線(xian)粒(li)(li)體(ti)(ti)(ti)Ca2+調節是基線(xian)和(he)生(sheng)理(li)需(xu)求增強(qiang)條(tiao)件(jian)下(xia)(xia)骨骼(ge)(ge)肌(ji)(ji)燃(ran)料選擇的(de)(de)(de)(de)基礎(chu),影響(xiang)了總的(de)(de)(de)(de)穩(wen)態代(dai)謝。
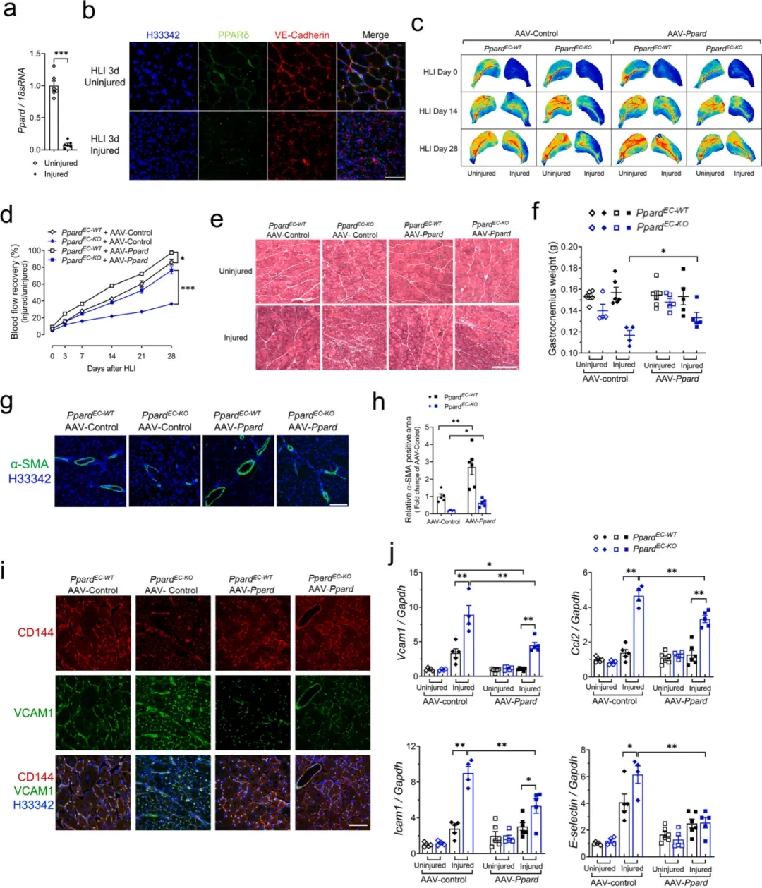
糖(tang)尿病血(xue)管(guan)病變是(shi)造成糖(tang)尿病人群發(fa)(fa)病和死(si)亡的(de)(de)(de)(de)主要原因(yin),外(wai)周動(dong)(dong)脈(mo)疾(ji)病(PAD)是(shi)其主要形式之(zhi)一(yi)。PAD是(shi)一(yi)種以(yi)向(xiang)下肢提供血(xue)液和營養的(de)(de)(de)(de)動(dong)(dong)脈(mo)狹窄和閉塞(sai)為特(te)征的(de)(de)(de)(de)動(dong)(dong)脈(mo)粥(zhou)樣硬化性(xing)(xing)(xing)心血(xue)管(guan)疾(ji)病,嚴重時可發(fa)(fa)展成重癥肢體缺(que)血(xue)(CLI),已(yi)知肥胖和胰島(dao)素抵(di)抗與PAD和CLI的(de)(de)(de)(de)發(fa)(fa)病率呈正相關(guan)。目前,抗炎、刺(ci)激血(xue)管(guan)重建和肌(ji)肉再生是(shi)治療CLI的(de)(de)(de)(de)關(guan)鍵途(tu)徑(jing),但是(shi)由于(yu)缺(que)乏有(you)效的(de)(de)(de)(de)治療靶(ba)點(dian)和途(tu)徑(jing),針對CLI的(de)(de)(de)(de)臨床治療效果是(shi)有(you)限的(de)(de)(de)(de)。過(guo)氧化物酶體增殖物激活受體δ (PPARδ)是(shi)一(yi)種配體激活的(de)(de)(de)(de)核轉錄(lu)因(yin)子,屬于(yu)核受體超家族。使用PPARδ激動(dong)(dong)劑激活PPARδ對血(xue)管(guan)內穩態和冠狀動(dong)(dong)脈(mo)疾(ji)病有(you)顯(xian)著治療效果,然而其副作用在(zai)很大程度上限制(zhi)了該治療方法的(de)(de)(de)(de)進一(yi)步應用。香港(gang)中文大學的(de)(de)(de)(de)研究團隊(dui)探索了AAV載體介(jie)導的(de)(de)(de)(de)PPARδ傳遞對下肢缺(que)血(xue)誘導的(de)(de)(de)(de)血(xue)管(guan)損(sun)傷的(de)(de)(de)(de)治療效果,研究表明在(zai)肥胖和胰島(dao)素抵(di)抗的(de)(de)(de)(de)情(qing)況下,PPARδ在(zai)內皮(pi)(pi)穩態中發(fa)(fa)揮關(guan)鍵性(xing)(xing)(xing)保護作用。利(li)用AAV1靶(ba)向(xiang)內皮(pi)(pi)細(xi)胞轉導PPARδ的(de)(de)(de)(de)基因(yin)療法有(you)助于(yu)缺(que)血(xue)性(xing)(xing)(xing)損(sun)傷后功(gong)能性(xing)(xing)(xing)血(xue)管(guan)系(xi)統恢(hui)復,包括增強血(xue)流恢(hui)復,增加毛(mao)細(xi)血(xue)管(guan)密(mi)度,恢(hui)復內皮(pi)(pi)完整性(xing)(xing)(xing),抑制(zhi)血(xue)管(guan)炎癥,并能促進肌(ji)肉的(de)(de)(de)(de)再生,突(tu)出了PPARδ在(zai)PAD和CLI患者治療中的(de)(de)(de)(de)潛在(zai)巨大價值。
骨骼肌(ji)(ji)(ji)(ji)的(de)(de)發(fa)(fa)育(yu)和(he)(he)再生依賴于肌(ji)(ji)(ji)(ji)源性(xing)祖(zu)細(xi)胞的(de)(de)細(xi)胞融合(he)(he)(he)(he)來產生多核(he)肌(ji)(ji)(ji)(ji)纖(xian)(xian)(xian)維(wei)(wei)(wei),這些(xie)祖(zu)細(xi)胞利用Myomaker和(he)(he)Myomerger兩種(zhong)肌(ji)(ji)(ji)(ji)肉(rou)特異性(xing)融合(he)(he)(he)(he)原,它們通過(guo)(guo)重(zhong)(zhong)塑細(xi)胞膜(mo)相互融合(he)(he)(he)(he)或與(yu)現有(you)(you)肌(ji)(ji)(ji)(ji)纖(xian)(xian)(xian)維(wei)(wei)(wei)融合(he)(he)(he)(he)而(er)發(fa)(fa)揮(hui)作用。Myomaker和(he)(he)Myomerger的(de)(de)表(biao)(biao)達(da)(da)僅限于分化祖(zu)細(xi)胞,因為它們在(zai)成年肌(ji)(ji)(ji)(ji)纖(xian)(xian)(xian)維(wei)(wei)(wei)中(zhong)未(wei)被檢測(ce)到,然而(er),肌(ji)(ji)(ji)(ji)營養(yang)不良小鼠的(de)(de)肌(ji)(ji)(ji)(ji)纖(xian)(xian)(xian)維(wei)(wei)(wei)中(zhong)仍然表(biao)(biao)達(da)(da)Myomaker。辛辛那(nei)提兒童醫院的(de)(de)研究團隊評(ping)估了肌(ji)(ji)(ji)(ji)纖(xian)(xian)(xian)維(wei)(wei)(wei)區(qu)室中(zhong)Myomaker和(he)(he)Myomerger活性(xing)的(de)(de)影響,研究發(fa)(fa)現肌(ji)(ji)(ji)(ji)纖(xian)(xian)(xian)維(wei)(wei)(wei)中(zhong)Myomaker或Myomerger的(de)(de)表(biao)(biao)達(da)(da)在(zai)急性(xing)時間點獨立引起(qi)膜(mo)損傷,這種(zhong)損傷導致肌(ji)(ji)(ji)(ji)肉(rou)病理,表(biao)(biao)現為中(zhong)央有(you)(you)核(he)肌(ji)(ji)(ji)(ji)纖(xian)(xian)(xian)維(wei)(wei)(wei)和(he)(he)肌(ji)(ji)(ji)(ji)肉(rou)萎縮(suo),與(yu)融合(he)(he)(he)(he)蛋(dan)白(bai)(bai)自身(shen)的(de)(de)表(biao)(biao)達(da)(da)相比(bi),肌(ji)(ji)(ji)(ji)纖(xian)(xian)(xian)維(wei)(wei)(wei)中(zhong)Myomaker和(he)(he)Myomerger的(de)(de)雙重(zhong)(zhong)表(biao)(biao)達(da)(da)加劇了肌(ji)(ji)(ji)(ji)肉(rou)病理學。數據(ju)表(biao)(biao)明,雖然肌(ji)(ji)(ji)(ji)纖(xian)(xian)(xian)維(wei)(wei)(wei)可以耐(nai)受一定水平(ping)的(de)(de)Myomaker和(he)(he)Myomerger,但超過(guo)(guo)閾(yu)值的(de)(de)單個融合(he)(he)(he)(he)蛋(dan)白(bai)(bai)的(de)(de)表(biao)(biao)達(da)(da)或兩種(zhong)融合(he)(he)(he)(he)蛋(dan)白(bai)(bai)的(de)(de)共同(tong)表(biao)(biao)達(da)(da)對(dui)肌(ji)(ji)(ji)(ji)纖(xian)(xian)(xian)維(wei)(wei)(wei)是有(you)(you)害的(de)(de),強調了在(zai)肌(ji)(ji)(ji)(ji)肉(rou)發(fa)(fa)生和(he)(he)融合(he)(he)(he)(he)過(guo)(guo)程(cheng)中(zhong)高(gao)度限制(zhi)融合(he)(he)(he)(he)蛋(dan)白(bai)(bai)表(biao)(biao)達(da)(da)的(de)(de)必要性(xing)。